米兰体育- 米兰体育官方网站- APP下载量子经济学:构建中国自主的现代经济学知识体系
2026-01-12米兰体育,米兰体育官方网站,米兰体育APP下载:为破解经典西方经济学“理性人-均衡市场”范式与本土“要素禀赋-比较优势”框架的线性还原论局限,以及既有量子经济学存在的概念移植简单化、理论框架碎片化、实践适配性不足等问题,本文以“经济系统的量子属性”为逻辑起点,构建全新量子经济学理论体系,明确其内涵、研究对象与方法体系,搭建微观-中观-宏观三级递进分析框架,形成覆盖全维度的完整学科体系。研究结合中国新能源汽车产业崛起、脱贫攻坚实践、数字经济超线性增长等典型案例开展验证,结果表明该理论可有效解释复杂经济系统的不确定性、非线性关联与演化跃迁特征。本文立足中国实践突破西方范式桎梏,为构建中国自主的现代经济学知识体系提供了全新核心范式,丰富了经济学理论的本土化与创新性内涵。
关键词:量子经济学;中国自主经济学知识体系;经济叠加态;主体纠缠;能级跃迁
经济学范式的演变,本质上是理论体系与现实经济规律适配性的迭代进程。从古典经济学的“劳动价值理论”,到新古典经济学的“均衡理论”,再到内生增长理论的“创新驱动理论”,每一轮范式革新皆源于对既有理论解释力困境的应对。然而,当下主流经济学及其本土化理论框架均存在难以逾越的内在局限,无法充分阐释复杂经济系统的非线性演化、协同关联等关键特征。经典西方经济学的线性均衡范式、以新结构经济学为代表的本土化理论的路径依赖,以及既有量子经济学在物理概念移植方面的误区,共同构成了构建中国自主经济学知识体系的核心理论阻碍,迫切需要借助系统性的范式批判达成理论重构。
经典西方经济学的核心分析范式深深植根于牛顿力学的线性思维、还原论以及均衡论逻辑,其理论局限性具有根本性与系统性特征。自瓦尔拉斯(Walras,1874)首次构建一般均衡理论体系起,该框架始终把经济系统视作可精确推演的机械装置,形成了“理性人-均衡市场-线性因果”的核心分析链条,并经由马歇尔(Marshall,1890)在《经济学原理》中进一步系统化,最终成为西方经济学的主流分析范式。这一范式的局限性集中体现在主体假设、市场运行和因果关系三个维度上:
在主体假设维度,新古典经济学将经济主体抽象为“完全理性的效用最大化者”,假定主体能够穷尽所有决策方案、精准预测结果并做出最优选择。这一假设虽简化了分析逻辑,但与现实经济行为存在本质性背离。西蒙(Simon,1955)提出“有限理性”概念,指出主体的信息处理能力和认知水平存在天然局限性,无法实现绝对最优决策,进而推动了行为经济学的发展。然而,即便如此,行为经济学仍未突破“个体最优决策”的分析束缚——其核心仍是修正理性人假设的偏差,而非重构主体行为的分析逻辑,因此无法解释现实中普遍存在的从众行为、非理性决策集群、利他行为等复杂现象。例如在资本市场中,投资者决策往往受市场情绪、群体心理等因素驱动,呈现“追涨杀跌”的非理性集群特征,这一现象显然超出了经典西方经济学主体假设的解释范畴。
在市场运行维度,均衡假设将市场均衡视为经济系统的“自然稳态”,认为价格机制可自动修正偏离均衡的波动,使经济系统恢复至均衡状态。这一假设忽视了现实经济的动态演化本质——现实经济始终处于“非均衡—演化—新非均衡”的循环进程中,经济危机、产业革命、技术爆发等重大经济现象,均是系统远离均衡的结果。凯恩斯(Keynes,1936)在《就业、利息和货币通论》中虽批判了“萨伊定律”下的均衡假设,提出“有效需求不足”理论,但凯恩斯主义仍未摆脱均衡思维的局限,其政策主张的核心仍是通过政府干预使经济回归均衡状态。2008年全球金融危机进一步暴露了均衡范式的缺陷:主流西方经济学基于均衡假设的经济模型未能预判危机的爆发,且危机后的政策干预也未能实现经济系统的有效复苏,凸显了均衡范式对现实经济的解释力与指导力双重弱化。
在因果关系维度,线性预设使得经典西方经济学难以捕捉技术创新对经济增长的超线性贡献、政策干预的“蝴蝶效应”等复杂关联。传统增长理论(Solow,1956)将经济增长视为资本、劳动力等要素投入的线性加总,无法解释数字经济时代“平台+生态”模式下的指数级增长现象;而在政策分析中,线性思维往往导致对政策效果的误判。例如,房地产市场调控政策若忽视开发商、购房者、金融机构等主体的非线性互动,极易引发超出预期的市场波动。这种线性因果认知与复杂经济系统的非线性本质存在根本冲突,导致经典西方经济学对现实经济系统的解释力持续弱化(Arthur,2015)。
林毅夫(2011、2014、2017)所提出的新结构经济学分析框架,将处于不同发展程度的国家之间的结构差异,以及一个国家伴随发展水平提升而发生的各类结构转型均予以内生化处理,并将其统一于一个理论框架之中。该理论的核心要点在于,每个时点既定且随时间变动的要素禀赋结构,决定了最优生产结构(涵盖产业与技术层面),此乃基于结构范式而非配置范式的比较优势理论(林毅夫,2011;林毅夫和付才辉,2022)。以新结构经济学为代表的本土化经济学理论,立足于发展中国家的实践,构建起“要素禀赋结构—比较优势—产业升级”的核心分析逻辑,为后发国家的经济发展提供了全新的理论视角。其核心主张为“有效市场”与“有为政府”的协同配合,即市场在资源配置过程中发挥决定性作用,政府则在产业升级进程中发挥弥补短板、降低成本的引导性作用。然而,需要明确指出的是,新结构经济学依旧未能突破经典西方经济学的范式束缚,陷入了较为显著的路径依赖困境,具体体现于三个维度:
其一,未回答要素禀赋变化是如何决定且对非要素禀赋因素的关注不足。尽管新结构经济学认为要素禀赋结构是可以动态变化的,但是并没有回答为何变化,如何内生决定,实际上可能是生产结构反向决定要素禀赋结构。新结构经济学将产业升级的核心动力归结为要素禀赋结构的动态变迁,认为后发国家应遵循“比较优势原则”,发展与自身要素禀赋匹配的产业。但这一逻辑难以解释部分后发国家在要素禀赋不占优前提下实现的产业“弯道超车”现象。以中国新能源汽车产业为例,发展初期其资本、技术等要素禀赋均落后于欧美国家,但通过自主创新与政策引导实现从跟跑到领跑的跨越,这一现象无法通过要素禀赋升级逻辑得到充分解释。事实上,自主创新、制度环境、文化传统等非要素因素在产业突破中发挥关键作用,而新结构经济学对这些因素的忽视,使其理论解释范围存在显著局限。
其二,对政府与市场关系的认知存在边界局限。新结构经济学强调政府与市场的分工协作,并提出有效市场+有为政府的命题,但命题比较抽象,未充分把握中国特色社会主义市场经济中“相互嵌入、动态协同、共生演化”的非线性互动特征。在现实中国实践中,政府与市场并非简单的分工关系,而是呈现“政府引导市场、市场激活政府、二者协同演化”的互动逻辑。例如,数字经济发展中,政府通过完善数字基础设施、制定数据要素市场化配置政策为市场创新提供基础条件;而市场主体的创新实践(如平台经济模式)又倒逼政府优化监管制度,形成“政策—市场—政策”的动态协同循环。这种非线性互动关系超出新结构经济学“分工协作”的认知范畴,导致其难以充分契合中国实践的现实逻辑。
其三,理论解释范围的局限性。新结构经济学的分析框架主要聚焦于产业升级与经济增长,未能充分涵盖脱贫攻坚、共同富裕等中国特色发展议题,难以对这些实践奇迹作出系统性理论阐释。脱贫攻坚的核心逻辑是“多元主体协同赋能”,通过政府、市场、社会的协同作用破解贫困地区的要素匮乏困境;共同富裕则强调“效率与公平的统一”,通过三次分配调节收入差距。这些议题均涉及复杂的主体互动与系统演化,无法通过“要素禀赋-比较优势”的线性逻辑得到解释。新结构经济学对这些议题的忽视,使其难以全面适配中国经济实践的理论需求。
既有量子经济学研究试图突破经典经济学的线),却因陷入物理概念移植误区而未能形成具有普遍解释力的理论体系。本文所指“既有量子经济学”,特指20世纪末以来将量子力学概念直接引入经济学分析的相关研究——自量子力学理论兴起后,部分学者尝试将“叠加态”“纠缠”“跃迁”等量子概念引入经济学,形成早期研究雏形(Khrennikov,2009);后续Haven&Khrennikov(2013)进一步系统化分析框架,提出将量子概率理论应用于经济决策分析,建立量子社会科学方法论,解释投票悖论、社会网络非局部性等现象。但相关研究始终未能脱离三大核心误区:
其一,概念移植的表面化。现有研究多将量子力学概念直接映射为经济现象,如将股票价格波动等同于“量子叠加态”、企业间合作视为“量子纠缠”、经济增长视为“量子跃迁”,却未深入挖掘这些概念在经济系统中的独特内涵与运行规律,本质上沦为“物理术语的经济学比喻”,缺乏坚实的理论内核。例如,Khrennikov(2009)将量子叠加态概念应用于消费者决策分析,认为消费者对不同商品的选择存在叠加状态,但未解释这一叠加状态的经济学生成机制,也未构建对应的分析框架,导致理论缺乏实践适配性。事实上,经济系统的量子属性源于自身的复杂性、不确定性与非线性特征,而非对物理量子现象的简单类比,既有研究对这一本质的忽视,使其陷入概念移植的表面化误区。
其二,研究领域的碎片化。现有成果多聚焦于金融市场波动、消费者个体决策等微观领域,未能构建涵盖微观、中观、宏观的完整分析框架,无法解释宏观经济能级跃迁、产业协同演化等重大议题。例如,Haven(2011)将量子纠缠概念应用于金融市场分析,认为金融机构间的关联符合量子纠缠特征,但未将这一分析拓展至产业或宏观层面;对于中国经济从“高速增长”向“高质量发展”的转型过程,既有量子经济学研究也无法运用量子思维作出有效阐释。这种碎片化的研究格局,导致既有量子经济学无法形成系统性理论体系,难以满足解释复杂经济系统的需求。
其三,实践适配性的不足。这类研究以西方资本主义市场经济为主要分析对象,延续西方经济学“个体理性优先”“市场自由至上”的核心命题,与中国特色社会主义市场经济的“整体性”“协同性”“公益性”特征相背离。例如,现有量子经济学研究多强调个体决策的自主性,忽视政府调控、制度约束等因素对经济行为的影响,无法解释中国脱贫攻坚中“政府引导+市场参与+社会协同”的多元主体治理机制;同时,其对市场自由的过度强调,也与中国“有效市场+有为政府”的实践逻辑存在根本冲突。这种实践导向的偏差,使得既有量子经济学难以适配中国经济实践的理论需求,无法为构建中国自主经济学知识体系提供有效支撑。
本文可能的创新点如下:一是理论框架创新,突破经典西方经济学线性均衡范式与本土化理论“要素禀赋-比较优势”框架的线性、确定性、还原论思维,以“经济系统的量子属性”为逻辑起点构建全新理论体系,重新定义量子经济学的内涵、研究对象、方法体系及微观-中观和宏观三级递进分析框架,形成完整学科体系。二是研究视角创新,立足中国实践,通过解析新能源汽车产业崛起、脱贫攻坚奇迹、数字经济超线性增长等典型案例,验证理论对复杂经济现象的解释力,突破西方范式桎梏。三是概念体系创新,提出经济叠加态、主体纠缠、能级跃迁等核心概念,为理解经济系统的不确定性、非线性关联与演化跃迁特征提供全新视角。
构建具有自主性的量子经济学学科体系,需首先明确其理论基础,即解答“量子经济学的定义是什么”“量子经济学的研究内容有哪些”“量子经济学采用何种研究方法”这三大核心问题。这就要求从内涵的界定入手,将经济系统的量子属性确立为本体论的核心,厘清涵盖微观、中观和宏观层面的研究边界,最终构建适配复杂经济系统的方法论体系。这一逻辑链条既区别于经典经济学的线性思维模式,也突破了既有量子经济学概念移植的误区,为量子经济学的学科建设提供了坚实的理论支撑。
量子经济学以经济系统的量子属性作为逻辑起点,以“微观决策叠加-中观主体纠缠-宏观能级跃迁”为核心分析框架,旨在阐释复杂经济系统的运行规律,为经济的高质量发展提供指导,是现代经济学的一个分支学科。这一定位明确了量子经济学的理论边界与实践导向,其核心内涵可从以下三个维度深入理解:
(1)理论内核的独特性:与既有量子经济学简单移植物理概念的研究路径不同(Haven&Khrennikov,2013),量子经济学的核心在于挖掘量子思维与经济规律的内在契合性。量子思维所强调的不确定性、整体性和非线性关联,恰好是复杂经济系统的本质特征,即经济系统中的主体决策具有不确定性,主体之间存在非线性关联,系统演化呈现出整体性特征。量子经济学正是基于这一契合性构建理论内核,而非生硬套用物理术语。例如,量子经济学中的“决策叠加”并非物理量子叠加态的简单类比,而是源于经济主体的有限理性(Simon,1955)、信息不对称(Akerlof,1970)以及决策环境的动态性,具有独立的经济学生成逻辑。
(2)分析框架的系统性:经典经济学多采用“微观-宏观”的二分法,且微观分析与宏观分析存在逻辑断层(Lucas,1976),微观经济学聚焦于个体行为,宏观经济学关注总量波动,二者缺乏有效的逻辑衔接。量子经济学则构建了“微观决策叠加-中观主体纠缠-宏观能级跃迁”的三级递进框架,实现了个体行为与系统演化的有机统一,即微观决策的叠加态坍缩构成中观主体纠缠的基础,中观主体的协同演化推动宏观系统的能级跃迁,形成“个体-中观-宏观”的逻辑闭环。这一框架既弥补了经典经济学二分法的缺陷,又突破了既有量子经济学的碎片化局限,能够对复杂经济系统作出整体性、系统性的阐释。
其三,实践导向的自主性。量子经济学以中国特色社会主义市场经济实践为核心研究场景,聚焦脱贫攻坚、共同富裕、高质量发展等本土议题,旨在通过理论创新突破西方经济学的范式桎梏,为构建中国自主经济学知识体系提供核心载体。这与既有量子经济学聚焦西方市场经济的实践导向形成鲜明区别——既有量子经济学的研究样本多为西方金融市场、企业决策,其理论结论难以适配中国实践;而量子经济学则从中国实践中提炼理论命题,再以理论指导中国实践,形成“实践-理论-实践”的闭环逻辑,彰显了鲜明的自主属性。
明确研究对象是界定学科边界的核心,量子经济学以“涵盖微观、中观、宏观的复杂经济系统”为研究对象,打破了经典经济学“微观-宏观”的二分割裂,实现了三个层面的逻辑融通。其具体研究对象、核心命题与理论价值可通过下表1清晰呈现:
从逻辑关联来看,三个层面的研究对象形成递进关系:微观层面的决策叠加是中观主体纠缠的基础——海量微观主体的决策叠加态坍缩,会通过“主体关联网络”形成中观层面的纠缠互动;中观层面的主体纠缠是宏观能级跃迁的动力——中观系统的协同演化(相长干涉)会推动技术、制度、人力资本等要素积累,为宏观系统能量突破临界阈值提供支撑;而宏观能级跃迁又会反向影响微观决策与中观互动的环境,形成“微观-中观-宏观”的动态循环。
这种逻辑融通的研究对象设定,使得量子经济学能够突破经典经济学的分析局限,对复杂经济系统的运行规律形成整体性认知。例如,在分析数字经济发展时,量子经济学既关注微观主体的创新决策叠加(如企业的数字化转型决策、消费者的数字消费决策),也考察中观层面的数字产业纠缠协同(如数字产业链、创新链的互动),还研究宏观层面的数字经济能级跃迁(如数字经济对高质量发展的赋能),形成对数字经济发展的全方位解释。
方法论是学科研究的“工具包”,量子经济学的方法论体系以“突破经典经济学还原论、均衡论思维”为核心目标,构建了“系统分析法-演化分析法-实践分析法”三维融合的方法论框架。三者相互补充、协同作用,共同支撑量子经济学的理论研究与实践应用:
系统分析法源于贝塔朗菲(Bertalanffy,1950)的一般系统论,其核心逻辑是“整体大于部分之和”,强调将研究对象视为有机整体,通过分析系统内部要素的关联机制与系统与外部环境的互动关系,揭示系统运行规律。量子经济学将系统分析法应用于经济研究,核心是把握“决策叠加-主体纠缠-能级跃迁”的系统关联:
在微观层面,分析决策主体行为时,不仅关注单个主体的决策偏好与认知能力,还需考察决策环境中的其他主体、制度约束、市场预期等关联要素。例如,分析企业的技术创新决策,需兼顾企业自身的研发能力、上下游企业的技术协同、政府的创新政策、市场的需求预期等多个关联要素,而非孤立考察企业自身的决策行为。
在中观层面,分析产业或区域发展时,不仅研究单个产业或区域的发展特征,还需考察其与上下游产业、创新链、资金链、周边区域的纠缠关联。例如,分析新能源汽车产业发展时,需兼顾电池产业、整车制造产业、充电桩产业的协同互动,以及产业与高校、科研机构的创新协同,形成对产业发展的整体性认知。
在宏观层面,分析经济系统演化时,不仅关注经济增长指标,还需考察技术、制度、人力资本等要素的协同积累,以及经济系统与社会、环境等外部系统的互动关系。例如,分析中国高质量发展时,需兼顾经济增长、科技创新、生态保护、社会公平等多个维度,考察各维度的协同演化规律。
这种系统分析法与经典经济学“拆分要素、孤立分析”的还原论思维形成鲜明区别,能够更精准地把握复杂经济系统的整体性特征。
演化分析法源自演化经济学的核心理念(Nelson&Winter,1982),其核心逻辑为“经济系统始终处于非均衡的动态演化进程”,着重通过剖析系统的历史演化轨迹、要素积累进程、临界阈值突破条件,揭示系统的演化规律。量子经济学将演化分析法运用于经济研究,其核心在于把握“能级跃迁”的动态过程:
在微观层面,聚焦决策主体的行为演化——伴随信息获取与认知水平的提高,主体的决策叠加态与坍缩结果会产生动态改变。例如,消费者的绿色消费决策,会随着绿色消费文化的推广、环保知识的积累,从“观望”叠加态逐步坍缩为“主动购买”决策。
在中观层面,关注产业/区域的纠缠演化——随着技术创新与制度变革,主体间的纠缠强度与互动方向会进行调整,推动中观系统从“相消干涉”(恶性竞争)向“相长干涉”(协同发展)演进。例如,新能源汽车产业初期,不同企业采用不同的技术标准,形成相消干涉;随着行业标准的统一,企业间形成技术协同,实现相长干涉。
在宏观层面,关注经济系统的能级演化——通过追踪技术创新、制度创新、人力资本的积累进程,分析系统能量向临界阈值趋近的动态特性,预判能级跃迁的时机与路径。例如,分析中国经济从要素驱动向创新驱动的转型,需考察不同阶段技术创新投入、制度创新成效、人力资本水平的动态变化,掌握系统能量积累的规律。
这种演化分析法突破了经典经济学“均衡状态”的静态分析思维,能够更为精准地把握复杂经济系统的动态演化特征。
实践分析法的核心逻辑是“实践是检验真理的唯一标准”,强调理论研究需植根于经济实践,通过分析实践案例提炼理论命题,再以理论指导实践并接受实践检验。量子经济学的实践分析法具有鲜明的“中国自主”导向:
一方面,以中国特色社会主义市场经济实践为核心研究场景,通过分析脱贫攻坚、共同富裕、高质量发展等本土实践案例,提炼符合中国经济规律的理论命题。例如,从脱贫攻坚实践中提炼“政府-市场-社会”的主体纠缠协同治理理论,从新能源汽车产业发展中提炼“产业链-创新链-区域链”的多维度纠缠理论,这些理论命题均源于中国实践,具有鲜明的自主属性。
另一方面,将量子经济学的理论框架应用于中国经济实践,为政策制定提供理论支撑。例如,运用“主体纠缠”理论指导产业链供应链协同升级政策,通过强化产业链上下游的纠缠关联,培育相长干涉效应;运用“能级跃迁”理论指导创新驱动发展战略实施,通过推动技术、制度、人力资本的协同积累,加速经济系统向高能级跃迁。
这种“实践-理论-实践”的循环逻辑,既区别于经典经济学“脱离实践的抽象建模”,也突破了既有量子经济学“西方实践导向”的局限,为构建中国自主经济学知识体系提供了方法论保障。
综上,量子经济学的本体论与方法论体系形成了完整的逻辑闭环:以经济系统的量子属性为本体论基础,界定微中宏观融通的研究对象,通过系统、演化、实践三维融合的方法论开展研究,最终实现“解释复杂经济规律、指导中国经济实践”的核心目标。这一理论基础既彰显了量子经济学的学科独立性,也为其成为中国自主经济学知识体系的核心载体奠定了坚实根基。
量子经济学的核心理论贡献,在于突破经典经济学“微观-宏观”的二分割裂与线性分析逻辑,构建“微观决策叠加-中观主体纠缠-宏观能级跃迁”的三级递进分析体系。这一体系以经济系统的量子属性为贯穿主线,实现了“个体行为-中观协同-宏观演化”的逻辑融通:微观层面的决策叠加态坍缩构成中观主体纠缠的基础,中观层面的主体协同演化形成宏观能级跃迁的动力,而宏观能级跃迁又反向重塑微观决策与中观互动的环境,三者共同解释复杂经济系统的运行规律。以下从理论内涵、运行机制、实践逻辑三个维度,系统阐释三级分析体系的核心内容。
微观经济行为是整个经济系统运行的基础,经典经济学以“理性人-最优决策”为核心构建微观分析框架,而量子经济学基于经济系统的决策叠加属性,提出“决策叠加-观测者效应”的微观行为分析范式,揭示了经济主体行为的不确定性本质,弥补了经典经济学对现实行为解释力的不足。
量子经济学认为,经济主体的决策并非经典经济学预设的“单一最优选择”,而是处于多种可行方案的“叠加状态”——在外部观测因素介入前,多个决策方案同时存在于主体的决策空间中,不存在唯一确定的结果。这一特征并非对物理量子叠加态的简单类比,而是源于复杂经济环境中主体决策的内在约束,其生成逻辑可从三个维度解析,且均得到相关理论的支撑:
其一,多方案共存性:认知局限与决策空间的多元性。经典经济学假设主体可穷尽所有决策方案并筛选最优解,但现实中,主体的认知能力受有限理性约束(Simon,1955),无法完全掌握决策所需的全部信息,更难以精准预判所有方案的未来结果。同时,经济环境的复杂性使得决策目标呈现多元性——企业决策需兼顾利润、市场份额、社会责任等多重目标,消费者决策需平衡效用、成本、情感偏好等多种需求,多元目标必然对应多元可行方案。例如,消费者购买汽车时,“燃油车”(成本稳定但环保性弱)、“新能源汽车”(环保性强但充电不便)、“混合动力汽车”(兼顾两者但价格较高)三种方案同时存在于决策空间,形成叠加态。这种多方案共存性并非主体“非理性”的体现,而是复杂经济环境下决策的必然特征,与阿克洛夫(Akerlof,1970)信息不对称理论所揭示的“市场主体无法完全规避风险”的逻辑一脉相承。
其二,方案不确定性:信息缺失与环境动态性的双重约束。在外部“观测因素”(如信息获取、制度约束、市场预期)介入前,决策方案的最终结果具有不可预测性。这种不确定性源于两个核心约束:一是信息不完全性,在不完全竞争市场中,主体无法获取决策所需的全部信息,如企业无法精准预判未来市场需求的变化,消费者无法全面知晓产品的真实质量;二是环境动态性,市场需求、技术变革、政策导向等外部环境始终处于动态演化中,使得决策方案的可行性随时间变化而动态调整。例如,企业在制定年度投资计划时,“扩张投资”“维持现状”“收缩投资”三种方案的可行性,均依赖于未来市场需求、原材料价格、政策支持力度等动态变量,在这些变量明确前,决策结果无法确定。这种不确定性并非“不可知论”,而是对经济决策客观规律的认知,与奈特(Knight,1921)所区分的“不可度量的不确定性”(Knightian Uncertainty)具有内在一致性。
其三,决策非决定性:主体与环境的互动主导决策结果。经典经济学认为决策结果由主体的“理性选择”决定,而量子经济学强调,决策结果是主体与外部环境互动的产物,而非主体单方面决定的结果。主体的决策偏好、认知能力是决策的基础,但外部环境的“观测因素”最终决定决策叠加态的坍缩方向。例如,同一家企业在不同政策环境下可能做出完全不同的投资决策:在宽松的产业扶持政策下,决策可能坍缩为“扩张投资”;在严格的环保监管政策下,决策可能坍缩为“收缩投资”。这一特征打破了经典经济学“主体独立决策”的迷思,凸显了经济行为的“嵌入性”特征,与格兰诺维特(Granovetter,1985)“经济行为嵌入社会网络”的理论观点相契合,只是将“嵌入场景”拓展至更广泛的经济环境。
如果说决策叠加是微观经济行为的“潜在状态”,那么“观测者效应”则是将潜在状态转化为现实决策的核心机制。量子经济学中的“观测者效应”,并非物理实验中“观测行为影响粒子状态”的简单移植,而是指信息、制度、预期等外部因素介入后,经济主体的决策叠加态迅速坍缩为某一具体方案的现象。这一效应的核心逻辑是“环境塑造决策”,其影响因素可分为三大类,且各类因素相互交织、共同作用:
第一,信息获取:决策坍缩的基础条件。信息是主体认知环境的核心载体,主体获取的信息数量与质量,直接决定决策叠加态坍缩的方向与效率。根据信息经济学理论(Stiglitz,2002),信息充分性越高,主体对决策方案可行性的判断越准确,决策坍缩为“最优方案”的概率越高;反之,信息不对称或信息缺失,可能导致决策坍缩为“次优方案”甚至“错误方案”。例如,企业通过大数据分析精准掌握市场需求信息后,其投资决策更可能坍缩为“扩张投资”并实现盈利;而在信息缺失的情况下,企业可能因误判市场需求而做出“收缩投资”的保守决策,错失发展机遇。值得注意的是,数字经济时代的信息传播效率提升,使得观测者效应的作用强度显著增强——主体可快速获取多元信息,决策叠加态的坍缩速度加快,这也是数字经济领域创新决策频发的重要原因。
第二,制度约束:决策坍缩的方向引导。制度是规范经济行为的规则体系,包括正式制度(法律、政策、产权制度等)与非正式制度(文化、习俗、道德规范等),其核心作用是通过“激励-约束”机制引导决策叠加态的坍缩方向。正式制度通过明确“可做什么、不可做什么”划定决策边界,例如,政府对新能源汽车产业的补贴政策与双积分制度,通过正向激励与反向约束,引导企业决策叠加态坍缩为“研发新能源汽车”的方案;产权制度的完善则通过保护创新收益,引导企业决策坍缩为“技术创新”的方案。非正式制度则通过影响主体的价值偏好间接引导决策,例如,绿色消费文化的兴起,引导消费者决策叠加态坍缩为“购买环保产品”的方案。制度对决策的引导作用,凸显了微观经济行为的“制度嵌入性”,与诺斯(North,1990)“制度决定经济绩效”的理论逻辑相一致。
第三,市场预期:决策坍缩的动态变量。市场预期是主体对未来经济环境的判断,具有主观性、动态性特征,其变化会直接改变决策方案的预期收益,进而影响决策叠加态的坍缩结果。根据预期理论(Kahneman&Tversky,1979),主体的决策不仅依赖于客观收益,还依赖于对收益的主观预期——当市场预期乐观时,主体对“扩张投资”“消费升级”等方案的预期收益判断提高,决策更可能向这些方向坍缩;当市场预期悲观时,主体更倾向于选择“维持现状”“收缩投资”等保守方案。例如,房地产市场中,消费者对房价上涨的预期会引导其决策坍缩为“购房”方案,而对房价下跌的预期则会引导其决策坍缩为“观望”方案;股票市场中,投资者的预期变化会导致决策在“买入”“持有”“卖出”之间动态坍缩。市场预期的波动性,也使得微观决策呈现出动态调整的特征。
中观经济系统是连接微观主体与宏观经济的桥梁,经典经济学多以线性因果关系分析产业、区域的发展规律,而量子经济学基于经济系统的主体纠缠属性,提出“主体纠缠-干涉效应”的中观分析范式,揭示了中观经济系统的非线性协同演化规律,为解释产业升级、区域协调发展等议题提供了新的理论视角。
量子经济学中的“主体纠缠”,是指企业、产业、区域等经济主体之间存在的非局部、非线性关联关系——一个主体的变化会通过“关联网络”对其他主体产生即时影响,且这种影响具有双向反馈、协同演化的特征,并非经典经济学的“单向线性因果关系”。根据中观经济系统的构成维度,主体纠缠可分为三大类型,其核心内涵与生成机制如下表2所示:
从核心特征层面分析,三类主体纠缠均展现出“相互嵌入、协同演化”的共同特性:其一为相互嵌入性,各主体并非孤立存在,而是借助价值链、创新链、要素链等紧密地嵌入同一网络体系。以新能源汽车产业链为例,其中的电池企业与整车企业,二者不仅存在“供应商-客户”的关系,更在技术研发、生产计划、市场拓展等方面形成深度嵌入关系;其二为协同演化性,主体之间的互动并非“零和博弈”,而是通过双向反馈机制实现共同发展。例如,东部地区的产业转移,既推动了中西部地区的经济发展,也为东部地区的产业升级创造了空间。
主体纠缠的生成本质,是经济系统“网络性”与“复杂性”的必然产物。随着社会分工的不断深化以及技术的持续进步,经济活动的关联性日益增强,进而形成了多层次、多维度的关联网络。具体而言,产业链纠缠源于“专业化分工+资源依赖”,创新链纠缠源于“知识溢出+创新互补”,区域间纠缠源于“要素流动+空间分工”。这些关联网络促使主体之间的互动模式从“单向线性”转变为“多向协同”,最终形成纠缠关系。例如,新能源汽车产业的产业链纠缠,源于电池技术、整车制造、充电桩建设等环节之间的高度依赖:电池技术的突破会降低整车制造成本,整车市场的扩张会增加充电桩需求,充电桩的普及又会反向促进整车销售,三者形成了紧密的纠缠网络。
如果说主体纠缠是中观经济系统的“存在状态”,那么“干涉效应”则是中观经济系统的“演化动力”——主体间的互动会产生“相长干涉”或“相消干涉”,直接决定中观经济系统的演化方向与发展质量。这一效应并非对物理量子干涉的简单类比,而是基于主体纠缠关系的协同演化逻辑,其核心内涵与实践表现如下:
第一,相长干涉:中观经济系统高质量发展的核心机制。相长干涉是指主体间的纠缠强度高、互动方向一致时,产生的“1+12”的协同效应,推动中观经济系统向高质量方向演化。其核心逻辑是“协同互补、优势叠加”,具体表现为三个维度:其一,技术协同,主体间通过技术共享与联合研发实现技术突破,如新能源汽车产业链中,电池企业与整车企业联合研发固态电池技术,既降低了单个企业的研发成本,又加快了技术落地速度;其二,成本共担,主体间通过资源整合降低单位成本,如产业链中的中小企业通过抱团采购降低原材料成本,创新链中的科研机构与企业合作降低创新转化成本;其三,风险共担,主体间通过关联网络分散市场风险,如区域间的产业联动使得核心区域的市场波动可通过周边区域的需求调节得到缓解。
相长干涉的典型案例是中国新能源汽车产业的发展:电池企业(如宁德时代)的技术突破降低了整车企业(如比亚迪、蔚来)的生产成本,整车企业的市场扩张增加了对充电桩企业的需求,充电桩企业的普及又反向促进了新能源汽车的销售,三者形成高强度的相长干涉效应,推动整个产业实现快速升级。这一过程中,没有任何一个主体是“独立发展”的,而是通过纠缠关系的相长干涉实现了协同共赢,这与经典经济学“产业竞争主导发展”的逻辑形成鲜明区别。
第二,相消干涉:中观经济系统发展的阻碍因素。相消干涉是指主体间的纠缠强度低、互动方向冲突时,产生的“内耗式”负面效应,阻碍中观经济系统的演化。其核心逻辑是“利益冲突、路径背离”,具体表现为三个维度:其一,技术路径冲突,主体间采用的技术标准不兼容,导致协同创新无法推进,如早期新能源汽车产业中,不同企业采用不同的充电接口标准,阻碍了充电桩的普及;其二,利益分配失衡,主体间的价值分配不合理,导致互动关系破裂,如产业链中上游企业过度提高原材料价格,挤压下游企业的利润空间,导致下游企业减少需求,进而影响上游企业的销售;其三,恶性竞争,主体间通过低价竞争、抄袭模仿等方式争夺市场,导致整个产业的发展质量下降,如部分低端制造业中,企业通过降低产品质量实现低价竞争,最终导致全行业陷入“低质量陷阱”。
相消干涉的典型案例是传统燃油汽车产业的转型困境:随着新能源汽车产业的崛起,传统燃油汽车产业链中的发动机企业、整车企业、加油站企业陷入互动方向冲突——发动机企业的技术创新(如提升燃油效率)无法改变产业的替代趋势,整车企业的市场份额持续萎缩导致对发动机的需求减少,加油站企业则因新能源汽车的普及面临客流量下滑压力,三者互动方向背离,形成显著的相消干涉效应,不仅阻碍了传统燃油汽车产业的转型升级,也在短期内影响了整个汽车产业的平稳过渡。这一案例充分说明,相消干涉会导致中观经济系统的内耗与效率损失,是中观经济高质量发展需重点规避的负面状态。
需要强调的是,相长干涉与相消干涉并非绝对对立,而是可通过外部干预(如制度设计、政策引导)实现转化。例如,政府通过制定统一的技术标准,可化解新能源汽车产业的技术路径冲突,推动相消干涉向相长干涉转化;通过完善产业链利益分配机制,可缓解主体间的利益冲突,增强相长干涉效应。这也为中观经济政策的制定提供了理论依据:政策的核心目标应是“强化相长干涉、化解相消干涉”,而非简单的“扶持某个企业或产业”。
宏观经济发展的本质是经济系统的演化过程,经典经济学将其视为“线性增长”过程,认为经济增长是要素投入的边际积累结果;而量子经济学基于经济系统的能级跃迁属性,提出“能级结构-临界阈值-能级跃迁”的宏观分析范式,揭示了宏观经济发展的非渐进式规律,为解释经济发展阶段转型、发展动力转换等议题提供了新的理论框架。
量子经济学认为,宏观经济系统具有明确的“能级结构”——不同的发展阶段对应不同的能级,能级的核心差异在于“发展动力”与“发展质量”的本质不同,而非经典经济学“增长速度”的差异。根据经济发展的动力结构与质量特征,宏观经济系统可划分为三大能级,其核心内涵与特征如下:
第一,低能级:要素驱动的粗放式增长阶段。这一阶段的核心特征是“高投入、高消耗、低质量、低效率”,经济增长主要依赖资源、资本、劳动力等传统生产要素的投入,技术创新与制度创新的贡献度极低。从形成逻辑来看,低能级状态的出现,源于技术、制度、人力资本等“高级要素”的积累不足,经济系统只能依赖“初级要素”的投入实现增长。例如,中国改革开放初期(1978—2000年前后)的经济发展,主要依赖劳动力红利、资源投入与资本积累,产业以劳动密集型和资源密集型为主,增长质量与可持续性较弱,属于典型的低能级状态。这一阶段的宏观经济系统具有“稳定性差、易受外部冲击”的特征,如资源价格波动、劳动力供给变化等都会直接影响经济增长。
第二,中能级:创新驱动的集约式增长阶段。这一阶段的核心特征是“创新主导、质量提升、效率优化”,经济增长的核心动力从“初级要素投入”转向“技术创新与制度创新”,传统要素的贡献度逐渐下降。从中能级的形成逻辑来看,其是“高级要素”积累到一定程度的必然结果——随着技术创新的突破、制度环境的完善、人力资本水平的提升,经济系统的生产效率显著提高,增长质量不断优化。例如,中国2000年以后至新时代之前的经济发展,逐渐从要素驱动转向创新驱动,高铁、电子信息、装备制造等产业快速发展,技术创新对经济增长的贡献度不断提升,属于中能级状态。这一阶段的宏观经济系统具有“稳定性增强、抗风险能力提升”的特征,但仍存在“创新协同不足、发展不平衡”等问题。
第三,高能级:协同驱动的高质量发展阶段。这一阶段的核心特征是“协同驱动、高质量、可持续、包容性”,经济增长的动力是技术创新、制度创新、人力资本的协同作用,实现创新、协调、绿色、开放、共享的发展目标。高能级状态的形成,是经济系统“高级要素”协同积累的结果——技术创新提供核心动能,制度创新提供保障,人力资本提供支撑,三者形成协同效应,推动经济系统实现质的飞跃。例如,中国新时代以来追求的高质量发展,就是向高能级状态的转型过程,其核心目标是通过协同驱动实现经济发展的质量变革、效率变革、动力变革。这一阶段的宏观经济系统具有“稳定性强、可持续性高、包容性好”的特征,能够有效应对外部冲击与内部矛盾。
三大能级的划分,突破了经典经济学“粗放式增长-集约式增长”的二元划分,更强调“发展阶段的本质差异”——能级之间的差异不仅是“增长方式”的差异,更是“动力结构、质量特征、系统稳定性”的全面差异。同时,能级结构具有“层级性”与“不可逆性”:层级性体现为低能级、中能级、高能级依次递进,高级能级包含低级能级的部分要素但实现了质的超越;不可逆性体现为经济系统一旦从低能级跃迁至高级能级,就无法逆转回低能级状态,如中国经济进入中能级后,就不可能再回到完全依赖要素驱动的低能级状态。
“能级跃迁”是指宏观经济系统突破“临界阈值”后,从低能级向高能级转型的过程,具有“突发性、不可逆性、质变型”的特征——并非要素投入的线性积累结果,而是系统能量突破临界阈值后的质的飞跃。能级跃迁的实现,需要满足“临界条件”并遵循“协同演化路径”,其核心逻辑如下:
第一,能级跃迁的临界条件:系统能量的协同积累突破阈值。量子经济学将宏观经济系统的“能量”定义为技术创新、制度创新、人力资本等高级要素的积累水平,能级跃迁的核心条件是“系统能量的积累突破临界阈值”。这一阈值并非单一要素的积累水平,而是三大要素的“协同积累水平”——单一要素的突破无法推动能级跃迁,只有三者协同积累到一定程度,才能形成足够的系统能量突破阈值。具体而言:技术创新是系统能量的“核心来源”,其积累体现为核心技术突破、技术成果转化、产业技术水平提升等,如数字技术、人工智能、生物技术等前沿技术的突破,能够显著提升经济系统的生产效率与创新能力(Romer,1990);制度创新是系统能量的“保障条件”,其积累体现为产权制度完善、市场化改革深化、监管政策优化等,如中国的市场化改革释放了市场活力,知识产权保护制度激励了创新行为;人力资本是系统能量的“基础支撑”,其积累体现为教育水平提升、技能培训加强、人才队伍壮大等,高素质的人力资本能够推动技术创新与制度创新的落地。
例如,中国经济从低能级(要素驱动)向中能级(创新驱动)的跃迁,正是三大要素协同积累的结果:技术创新上,高铁、电子信息等领域实现突破;制度创新上,加入WTO、推进市场化改革等完善了制度环境;人力资本上,高等教育普及提升了人才素质。三者的协同积累突破了低能级的临界阈值,推动经济系统实现能级跃迁。
第二,能级跃迁的演化路径:“技术创新-制度创新-人力资本”的协同演化。能级跃迁并非一朝一夕完成,而是遵循“技术创新引领-制度创新保障-人力资本支撑”的协同演化路径,三者相互促进、动态适配,共同推动系统能量向临界阈值逼近。这一路径的核心逻辑可分为三个阶段:其一,启动阶段:技术创新突破形成“增长极”。在能级跃迁的启动阶段,往往是某一领域的核心技术突破形成“创新增长极”,带动相关产业的发展,如工业革命时期的蒸汽机技术、信息革命时期的互联网技术。技术创新突破会产生“溢出效应”,倒逼制度创新(如知识产权保护制度的完善)与人力资本提升(如相关技能人才的培养),为协同演化奠定基础。其二,推进阶段:制度创新与人力资本协同适配。技术创新突破后,需要制度创新提供保障——如通过产业政策引导创新资源集聚,通过市场化改革促进技术成果转化;同时,需要人力资本提升实现技术创新的落地——如培养掌握核心技术的专业人才,提升劳动者的整体技能水平。制度创新与人力资本的协同适配,能够加速系统能量的积累,推动经济系统向临界阈值逼近。其三,突破阶段:三者协同形成“临界突破”。当技术创新、制度创新、人力资本的协同积累达到临界阈值时,经济系统会出现“突发性”的质变——发展动力从低级要素转向高级要素,增长质量实现质的提升,最终完成能级跃迁。例如,中国经济向高能级(高质量发展)的跃迁,当前正处于“推进阶段”向“突破阶段”的转型:技术创新上,新能源、人工智能等领域不断突破;制度创新上,不断深化市场化改革、完善创新激励机制;人力资本上,持续推进高等教育普及与技能培训。三者的协同作用,正推动经济系统向高能级的临界阈值逼近。
需要强调的是,能级跃迁的演化路径并非“线性递进”,而是存在“路径依赖”与“外部冲击”的影响。若制度创新滞后于技术创新,或人力资本与技术创新适配不足,则可能阻碍协同演化进程,延缓能级跃迁实现;而外部冲击(如全球技术革命、国际环境变化)则可能加速或阻碍能级跃迁。因此,宏观经济政策的核心目标,应是“推动技术创新、制度创新、人力资本的协同积累”,化解路径依赖,应对外部冲击,加速能级跃迁的实现。
量子经济学的三级分析体系并非“微观、中观、宏观”的简单加总,而是构建了“微观决策叠加—中观主体纠缠—宏观能级跃迁”的理论闭环,其核心逻辑的融通性体现于以下三个层面:
其一,微观是中观的基础:决策叠加态坍缩是主体纠缠的必要前提。海量微观主体决策叠加态的坍缩,促使中观主体产生互动行为。企业的投资决策、消费者的消费决策,借助价值链、创新链等构建起中观主体的关联网络,最终演变为主体的现实纠缠关系。例如,众多新能源汽车企业“技术创新决策”的坍缩,催生了新能源汽车产业链的技术协同网络,推动了产业链纠缠的形成。
其二,中观是宏观的动力:主体纠缠的干涉效应推动宏观能级跃迁。中观主体的相长干涉效应能够加速技术创新、制度创新以及人力资本的协同积累,为宏观系统能量突破临界阈值提供动力;而相消干涉效应则会阻碍系统能量的积累,延缓能级跃迁进程。例如,产业链、创新链的相长干涉,能够加速技术创新的突破与转化,推动宏观经济系统向高能级跃迁。
其三,宏观反向塑造微观与中观:能级跃迁重塑决策环境与纠缠网络。宏观经济系统完成能级跃迁后,会重塑微观决策的外部环境(如创新激励机制、市场需求结构)以及中观主体的纠缠网络(如产业结构升级、区域分工优化),进而影响微观决策叠加与中观主体纠缠的演化方向。例如,经济系统进入高能级后,绿色发展的制度约束会引导微观主体的决策向“绿色创新”坍缩,推动中观主体形成“绿色产业纠缠网络”。
这一理论闭环,打破了经典经济学“微观—宏观”的二元分割与线性思维模式,实现了对复杂经济系统的整体性、动态性认识。从理论价值来看,它不仅弥补了经典经济学对复杂经济现象解释力的不足,更构建了“个体行为—中观协同—宏观演化”的统一分析框架;从实践价值而言,它为理解中国经济发展的实践奇迹(如脱贫攻坚、产业升级)提供了全新的理论视角,也为构建中国自主的经济学知识体系奠定了核心框架。
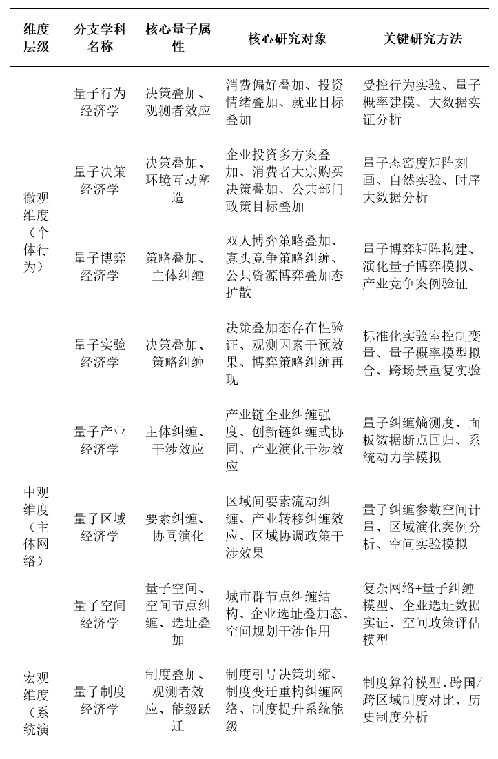
量子经济学的理论创新需通过具象化的分支学科实现实践适配,其分支体系以“决策叠加、主体纠缠、能级跃迁”三大核心量子属性为纽带,按“微观(个体行为)—中观(主体网络)—宏观(系统演化)”的经济层级分类构建。这一体系并非简单的层级划分,而是基于经济系统与量子力学的内在同构性(不确定性、非线性、非局域性、叠加性)形成的有机整体(Arthur,1994;Haven&Khrennikov,2013),各分支既独立聚焦特定范畴的量子特征,又通过量子逻辑形成联动闭环,共同构成量子经济学的应用研究网络。各维度分支的核心信息汇总如下表所示:
微观维度分支聚焦经济主体的个体行为与互动关系,核心是揭示“决策叠加”与“观测者效应”在个体层面的具象体现,突破传统经济学“理性最优”的线性假设,还原真实经济决策的不确定性与动态演化特征。这一维度的研究为中观主体纠缠提供微观行为基础,其理论内核源于量子力学的叠加态原理与行为经济学的有限理性理论的交叉融合(Kahneman&Tversky,1979;Khrennikov,2009)。
量子行为经济学是微观维度的基础分支,赵恢林(2025)提出量子行为经济学以量子理论的整体性、不确定性和非局域性为基础,将决策视为量子态的动态演化过程,强调矛盾性、关联性与概率性的本质特征。量子行为经济学融合量子力学叠加态理论与行为经济学的非理性行为研究,揭示经济主体的偏好与情绪并非固定单一,而是处于多种状态的叠加集合,呈现理性与非理性的叠加态,外部观测因素(信息、制度、情境)通过“观测者效应”引导偏好与情绪坍缩至特定状态。其核心贡献在于突破传统行为经济学对偏好稳定性的预设,通过量子概率模型刻画偏好的动态演化规律。
研究对象涵盖三类典型场景:一是消费行为的偏好叠加(如电商大促场景下消费者“性价比偏好”与“品牌溢价偏好”的共存叠加);二是投资行为的情绪叠加(如股票市场中投资者“贪婪”与“恐惧”的双态共存,且情绪坍缩概率受市场信息干预);三是就业选择的目标叠加(如高校毕业生“职业稳定性”与“薪酬成长性”的选项纠缠)。
研究方法遵循“实验验证-模型刻画-实证检验”的三维框架:其一,受控行为实验,在实验室环境中模拟不同促销信息、市场情绪场景,记录主体偏好叠加的比例与坍缩路径;其二,量子概率建模,基于薛定谔方程拓展构建偏好叠加态模型,引入“信息算符”量化广告、口碑等观测因素对偏好坍缩的干预方向与强度(Schrödinger,1935;Haven&Khrennikov,2013);其三,大数据实证分析,通过电商平台消费轨迹、股票账户交易记录等时序数据,拟合偏好叠加的动态演化曲线)量子决策经济学:多方案叠加的动态选择过程
量子决策经济学聚焦决策过程的量子特征,定义为研究经济主体决策方案的叠加共存性、不确定性本质,以及主体与环境的互动对决策结果的塑造机制,核心区别于传统决策理论“单一最优解”的静态假设。其核心创新在于将决策过程视为“叠加态-观测干预-坍缩定型”的动态演化链条。
研究对象包括三类核心决策场景:企业投资决策叠加态(如制造业企业“产能扩张-技术改造-观望待机”的多方案共存与动态切换);消费者大宗购买决策叠加(如购房行为中“自住需求”与“投资预期”的双态纠缠,坍缩结果受房价预期、信贷政策等观测因素影响);公共部门政策决策叠加(如地方政府“产业升级”与“就业保障”的目标权衡,决策坍缩方向受财政约束、政策考核等制度因素引导)。
研究方法以量子态量化刻画为核心:通过量子态密度矩阵描述决策方案的叠加程度,其中密度矩阵非对角元的数值大小直接反映叠加性强度(非对角元越大,叠加特征越显著);结合自然实验方法,以原材料价格波动、政策突发调整等外生冲击为自然实验场景,观测决策叠加态的坍缩概率与路径;利用时序大数据分析,通过企业季度投资数据、消费者月度消费面板数据,识别决策叠加态的长期演化轨迹。
量子博弈经济学拓展了经典博弈论的分析边界,定义为将量子力学的“策略叠加”与“主体纠缠”核心概念引入博弈分析,揭示参与者的策略并非单一确定,而是处于多策略的叠加态,且参与者之间存在非局域性的策略纠缠关联(Piotrowski&Sladkowski,2003)。其核心价值在于解释经典博弈论无法涵盖的协同策略与非对称均衡现象。
研究对象涵盖三类博弈场景:双人博弈的策略叠加(如囚徒困境中“合作-背叛”的策略叠加,量子策略可通过纠缠机制实现经典博弈无法达成的协同均衡);寡头竞争的策略纠缠(如互联网平台“补贴让利-价格竞争-内容升级”的联动策略,策略调整具有即时性的纠缠传导特征);公共资源博弈的叠加态扩散(如社区共享资源使用中“合作共享-个体侵占”的选择传播,叠加态的扩散速度受群体认知、制度约束等观测因素调节)。
研究方法包括:构建量子博弈矩阵,引入“纠缠参数”量化参与者策略的关联强度,突破经典博弈矩阵的确定性假设;演化量子博弈模拟,融合遗传算法与量子纠缠模型,模拟策略叠加态的协同演化路径与稳定均衡条件;产业竞争案例验证,以新能源车企价格战、平台经济补贴竞争等实例,实证检验策略叠加与纠缠效应的实际影响。
量子实验经济学为微观维度各分支提供实证支撑,定义为“通过标准化实验室受控实验验证个体行为、决策过程、博弈互动的量子属性,为量子经济学理论提供可重复、可检验的实证证据”。其核心功能是破解量子经济学理论“抽象化”困境,实现理论推演与实证检验的有机统一。
研究对象聚焦三类核心验证目标:决策叠加态的客观存在性验证;观测因素(信息、制度、情绪)对决策坍缩的干预效果量化;博弈策略纠缠的实验再现与强度测度。
研究方法遵循严格的实验设计规范:采用标准化实验室场景(模拟市场交易、博弈对局、政策决策情境)控制无关变量,精准记录不同观测条件下的主体选择数据;通过量子概率模型与经典概率模型的拟合优度对比,可验证量子属性的统计显著性;开展跨场景重复实验,在消费、投资、博弈等不同经济场景中复现实验结果,验证量子特征的普遍性与稳定性。
中观维度分支聚焦产业、区域、空间等中间层级的主体互动关系,核心是揭示“主体纠缠”与“干涉效应”在网络层面的具象体现,解释中观系统的非线性协同演化规律。这一维度是连接微观个体行为与宏观系统演化的关键纽带,其理论基础源于量子纠缠理论与经济网络理论的交叉融合(Einstein et al.,1935)。
量子产业经济学是中观维度的核心分支,定义为研究产业系统内各类主体的纠缠网络结构与干涉效应,揭示产业发展的本质是上下游主体、创新主体的纠缠互动结果,突破传统产业经济学的线性分工分析框架。其核心创新在于以“纠缠强度”与“干涉类型”解释产业升级的内在动力。
研究对象包括三类核心纠缠关系:产业链上下游企业的纠缠强度(如动力电池企业与新能源整车企业的技术联动、产能协同,纠缠强度受技术标准兼容性、供应链稳定性影响);产业创新链的纠缠式协同(如高校基础研究-企业应用研发-产业园区产业化的循环纠缠,纠缠效率决定创新成果转化速度);产业演化中的干涉效应(“相长干涉”体现为产业链协同升级、创新资源集聚的正向效应;“相消干涉”体现为同质化竞争、技术路径冲突的内耗效应)。
研究方法包括:基于投入产出表构建量子纠缠熵模型,量化产业链纠缠强度(完全消耗系数越大,纠缠熵越高,主体关联越紧密);利用产业增长面板数据,通过断点回归识别相长干涉的有效区间(如新能源汽车产业链“电池-整车-充电桩”的同步增长区间);结合系统动力学模拟,融入量子干涉模型预测产业链协同升级路径。
量子区域经济学聚焦跨区域的主体纠缠与要素联动,定义为“研究区域之间要素流动的纠缠特征与协同演化规律,突破传统区域经济学‘中心-外围’的线性扩散框架”。其核心贡献在于解释数字经济时代跨区域关联的非局域性特征。
研究对象包括:区域间要素流动的纠缠特征(如长三角核心城市与卫星城市的资本、人才、技术联动,纠缠强度不受地理距离的线性约束);产业转移的纠缠效应(如珠三角制造业向粤北地区转移过程中,转出地与转入地的产业链协同升级、就业结构适配的纠缠互动);区域协调政策的干涉效果(如京津冀协同发展政策对区域纠缠网络的优化作用,评估政策对相长干涉的强化效果)。
研究方法包括:将量子纠缠参数引入空间计量模型,构建“空间纠缠强度指数”测度区域间的关联强度;通过区域演化案例分析(如长三角一体化、粤港澳大湾区协同发展进程),识别要素纠缠的动态演化规律;开展空间实验模拟,设定产业转移的不同路径与政策干预场景,观测纠缠效应的实际影响。
赵恢林(2025)提出了量子空间经济学,这是一门把量子纠缠理论和空间经济学深度融合的新兴交叉学科,它将经济空间重新界定为动态、不确定且存在非局域性关联的量子化结构。他构建了“不确定性程度、纠缠强度、叠加态密度”三维度分析框架。量子空间经济学拓宽了空间经济的研究范围,对城市、产业园区等空间节点的纠缠网络结构以及空间集聚的叠加态特征展开研究,揭示出经济空间的不确定性与非局域性本质。其核心创新在于舍弃传统空间经济学的确定性假定,引入量子叠加态和纠缠概念来阐释空间资源配置规律。
研究对象包括:城市群节点的纠缠结构(如粤港澳大湾区“广州-深圳-香港”的功能联动,形成“金融服务-科技创新-制造业升级”的纠缠网络);企业选址的叠加态选择(如科技企业同时倾向“高校密集区”与“政策园区”的位置叠加,坍缩结果受人才供给、政策支持力度等观测因素引导);空间规划的干涉作用(如产业园区规划对企业集聚的引导效果,评估规划政策对空间纠缠网络的重构作用)。
研究方法包括:采用复杂网络分析结合量子纠缠模型,刻画城市节点的关联强度与网络结构;通过企业选址数据实证,以独角兽企业、高新技术企业的区位选择记录为样本,识别选址叠加态的演化规律;构建空间政策评估模型,量化产业园区规划、跨区域基础设施建设对空间纠缠网络的优化效应(搜狐网,2025)。
宏观维度分支聚焦经济系统的整体运行与演化规律,核心是揭示“能级跃迁”与“系统量子态变化”的内在机制,解释宏观经济的非渐进式发展、周期波动与危机演化。这一维度是量子经济学理论在系统层面的集中体现,其理论内核源于量子能级理论与宏观经济演化理论的融合。
量子制度经济学作为一门新兴交叉学科,以量子力学的核心原理为方法论基石,系统探究经济制度的形成、演化、运行机制及其对资源配置的影响。量子制度经济学把制度本质界定为“多种潜在规则的概率分布”(赵恢林,2025)。该学科的研究范畴还涵盖将制度作为核心“观测因素”对经济系统的引导效应(观测行为会对叠加态制度的坍缩方向产生影响),旨在揭示制度如何通过作用于微观决策坍缩、中观主体纠缠,进而推动宏观经济系统实现能级跃迁。其核心创新点在于将制度因素量化为“观测算符”,并构建制度干预与系统演化的关联机制。
研究对象包括:制度对微观决策坍缩的方向引导(如产权保护制度对企业创新决策的塑造,通过明确创新收益预期引导决策叠加态向“技术研发”坍缩);制度变迁对中观纠缠网络的重构作用(如市场化改革对产业链纠缠的优化,降低交易成本强化相长干涉);制度作为“能量输入”对系统能级的提升效应(如营商环境优化通过激活市场主体活力,增加宏观经济系统的能量积累)。
研究方法包括:构建制度算符模型,模拟不同制度安排对决策叠加态的干预效果;通过跨国/跨区域制度对比,以不同产权制度、市场化程度下的创新活力差异为样本,验证制度的量子效应;利用历史制度分析方法,梳理中国改革开放以来的制度变迁历程,识别制度对经济系统能级提升的长期影响(North,1990)。
量子增长经济学突破传统线性增长假设,定义为“研究经济增长的能级结构与跃迁机制,聚焦系统能量(技术创新、制度质量、人力资本)的协同积累过程与临界阈值突破条件”。其核心贡献在于解释经济增长的非渐进式特征,突破索洛模型的稳态增长框架。
研究对象包括:经济增长的能级层级划分(低能级:要素驱动的粗放式增长;中能级:创新驱动的集约式增长;高能级:协同驱动的高质量发展);系统能量的协同积累过程(技术突破-制度适配-人力资本支撑的联动机制,三者的纠缠协同决定能量积累效率);能级跃迁的临界阈值识别(如研发投入占比、制度质量指数、人力资本水平的临界值,突破阈值后实现能级跃迁)。
研究方法包括:构建经济能级综合指数,整合技术创新、制度质量、人力资本等多维度数据,量化经济系统的能级水平;通过跨国增长面板数据,采用门槛回归模型识别能级跃迁的临界条件;结合系统动力学模拟,融入量子能级模型预测增长能级的长期演化路径。
量子周期经济学重构了经济周期的认知框架,定义为“研究经济周期的量子态跃迁特征,揭示周期波动的本质是经济系统在不同量子态(扩张态、收缩态、复苏态)之间的动态切换过程”。其核心创新在于以量子概率分布解释周期波动的不确定性,突破传统周期理论的线性因果假设。
研究对象包括:周期相位的量子态划分与识别(扩张态、收缩态、复苏态的量子特征刻画);周期波动中的中观纠缠强度变化(如衰退期产业链纠缠网络的断裂导致相消干涉扩散,加剧周期下行;复苏期相长干涉强化推动系统回升);周期跃迁的触发因素(如技术革命、政策冲击等外部观测因素对周期量子态的干预)。
研究方法包括:通过量子概率分布模型拟合GDP、失业率等宏观数据,识别周期的量子态特征;结合中观纠缠强度测度,分析产业链、创新链的纠缠强度变化与周期波动的内在关联;利用历史周期案例分析,以2008年金融危机后的复苏周期、新冠疫情后的经济重启为样本,验证量子态跃迁的规律。
量子危机经济学定义为“研究经济危机的量子机制,揭示危机是中观主体纠缠网络断裂、相消干涉扩散,最终导致宏观经济系统从高能级向低能级坍缩的过程”。其核心价值在于为危机预警与应对提供新的理论工具。
研究对象包括:危机前的纠缠网络脆弱性评估(如金融机构的过度关联形成的脆弱纠缠结构,易引发风险传导);危机中的相消干涉扩散路径(如企业破产的连锁反应、产业链断裂的扩散过程);危机后的能级修复机制(如通过政策干预重构纠缠网络、强化相长干涉,推动系统从低能级向中高能级回升)。
研究方法包括:构建危机扩散的量子纠缠网络模型,模拟风险在主体间的传播路径;通过危机案例的纠缠强度分析,以2008年金融危机中金融机构关联度变化、2020年疫情下产业链断裂情况为样本,识别纠缠网络脆弱性的核心特征;开展政策干预模拟,评估央行救市、产业扶持政策对纠缠网络的修复效果。
量子调控经济学聚焦政策的干预作用,定义为“研究宏观调控作为‘观测者’,通过引导经济系统量子态调整、强化相长干涉,推动系统能级跃迁的机制”。其核心创新在于将调控政策量化为“干预算符”,实现调控效果的精准评估与优化。
研究对象包括:调控政策对微观决策坍缩的引导(如产业补贴政策对企业投资方向的塑造,引导决策叠加态向战略性新兴产业坍缩);调控政策对中观纠缠网络的优化(如反垄断政策对产业关联的合理化,抑制恶性竞争形成的相消干涉);调控政策对系统能级跃迁的推动(如创新政策通过加大研发投入、培育创新主体,加速技术能量积累)。
研究方法包括:通过政策算符模型模拟不同调控工具的干预效果;结合调控政策的自然实验,以产业政策试点、区域调控试验区为样本,评估政策的实际影响;利用宏观经济模拟平台,融入量子能级模型,优化调控政策组合。
综上,量子经济学的分支体系以微中宏维度为框架,形成“微观决策叠加-中观主体纠缠-宏观能级跃迁”的完整理论闭环:微观分支揭示个体行为的量子逻辑,为整个体系提供微观基础;中观分支解释主体网络的协同演化,搭建微观与宏观的连接桥梁;宏观分支刻画系统演化的能级规律,彰显理论的系统价值。各分支既通过核心量子属性实现有机联动,又依托权威理论与实证方法构建严谨的研究范式,不仅为复杂经济现象提供了全新的解释工具,也为构建中国自主的现代经济学知识体系提供了具象化的实践路径。
理论的生命力源于对现实的解释力与指导力。经典西方经济学与本土化理论因自身范式局限,难以对中国新能源汽车产业崛起、脱贫攻坚实践奇迹、数字经济超线性增长等典型经济现象作出系统性阐释。量子经济学基于“微观决策叠加-中观主体纠缠-宏观能级跃迁”的三级分析体系,从经济系统的量子属性(不确定性、非线性、非局域性、叠加性)出发,精准捕捉复杂经济现象的核心运行机制,不仅破解了传统理论的解释困境,更验证了自身理论框架的科学性与实践适配性。以下结合三大典型案例,系统解析量子经济学的实践解释力。
中国新能源汽车产业在十余年间实现从“跟跑”到“领跑”的跨越,确立全球新能源汽车产业的引领者地位。经典西方经济学的产业竞争理论与新结构经济学的比较优势理论,均无法充分解释这一“后发突破”现象;而量子经济学从“中观主体纠缠-相长干涉”的理论视角,揭示了产业崛起的核心机制——产业链、创新链、区域链的多维度主体纠缠与相长干涉效应,形成“协同驱动、整体跃升”的产业发展模式。
经典西方经济学的产业竞争理论以“个体主义”为核心,将产业发展视为单个企业竞争优势积累的结果(Porter,1985),其核心逻辑是“企业竞争-优胜劣汰-产业升级”。但这一理论无法解释中国新能源汽车产业的崛起:在产业发展初期,中国新能源汽车企业的单项竞争优势(如核心技术、品牌影响力、资金实力)均落后于国际巨头,却实现了整个产业的快速突破。同时,产业竞争理论将企业视为孤立的竞争主体,忽视产业链上下游的协同互动关系,难以解释动力电池、整车制造、充电桩等关键环节的同步升级现象。
新结构经济学以“要素禀赋-比较优势”为核心解释产业发展(林毅夫,2011;林毅夫,2014),认为产业升级的动力源于要素禀赋结构的动态变迁。但这一理论同样存在局限:其一,中国新能源汽车产业崛起初期,国内资本、技术等要素禀赋并不具备绝对比较优势,甚至在动力电池材料、电控系统等核心技术领域存在“卡脖子”短板,难以用“要素禀赋升级”解释产业突破;其二,新结构经济学强调“有效市场”与“有为政府”的分工协作,却未把握二者与市场主体、社会力量的非线性互动关系,无法解释产业发展中多元主体的协同创新逻辑;其三,该理论聚焦产业与要素的对应关系,忽视创新链、区域链与产业链的深度融合,难以解释产业创新生态的形成机制。
量子经济学认为,中国新能源汽车产业的崛起,本质是“产业链-创新链-区域链”多维度主体纠缠形成的相长干涉效应,推动产业系统向高质量方向演化的过程。其核心机制可分为三个层面,各层面纠缠与干涉效应相互交织、协同作用:
第一,产业链纠缠:上下游主体的双向协同与成本共担。新能源汽车产业链的核心主体包括动力电池企业、整车制造企业、充电桩运营企业、核心零部件供应商等,这些主体通过“供给-需求”“技术-标准”“成本-利润”三重纽带形成紧密的纠缠关系。这种纠缠关系的核心特征是“双向反馈、协同演化”:上游动力电池企业的技术突破(如能量密度提升、成本下降)直接降低整车企业的制造成本,推动整车产品市场竞争力提升;整车企业的市场扩张增加对充电桩的需求,倒逼充电桩企业加快网络布局与技术升级;充电桩的普及又反向扩大新能源汽车的市场需求,形成“电池技术突破-整车成本下降-市场扩张-充电桩普及-市场进一步扩大”的正向循环。
这种产业链纠缠形成的相长干涉效应,显著提升了产业整体竞争力。例如,宁德时代作为上游核心电池企业,通过与比亚迪、蔚来、小鹏等整车企业建立联合研发机制,实现动力电池技术与整车设计的深度适配,既降低双方研发成本,又加快技术落地速度;国家电网、特来电等充电桩企业与地方政府、房地产企业合作,构建覆盖全国的充电桩网络,解决消费者“里程焦虑”,推动新能源汽车销量快速增长。这种协同关系并非经典经济学的“线性分工”,而是量子纠缠式的“相互嵌入”,每个主体的发展都依赖于其他主体的互动,形成“一荣俱荣”的协同格局。
第二,创新链纠缠:“基础研究-应用研究-产业化”的循环赋能。新能源汽车产业的技术创新具有高度复杂性,需要基础研究、应用研究、产业化环节的紧密协同,这三个环节形成闭环式创新链纠缠关系。这种纠缠关系的核心逻辑是“知识溢出、创新互补”:基础研究(如动力电池材料、新能源汽车电控技术的基础理论)为应用研究提供理论支撑;应用研究将基础理论转化为可产业化的技术方案(如动力电池生产工艺、整车控制系统);产业化环节通过市场反馈倒逼基础研究与应用研究的优化,形成“基础研究突破-应用研究转化-产业化落地-市场反馈优化”的创新循环。
中国新能源汽车产业的创新链纠缠,得益于政府引导下的创新生态构建:政府通过国家重点研发计划支持动力电池、电控系统等领域的基础研究;企业与高校、科研机构建立产学研合作平台,推动应用研究与产业化融合;行业协会制定统一技术标准,保障创新链协同效率。例如,清华大学、中科院等科研机构在动力电池材料领域的基础研究突破,为宁德时代、比亚迪等企业的应用研究提供理论支撑;企业的产业化实践发现基础研究不足,推动科研机构优化研究方向,形成创新链的相长干涉效应。
第三,区域链纠缠:核心区域引领与周边区域支撑的空间协同。中国新能源汽车产业形成以长三角、珠三角、京津冀为核心的产业集群,这些核心区域与周边区域形成紧密的区域链纠缠关系。核心区域凭借技术、资金、人才优势,聚焦整车研发、核心技术创新等高端环节;周边区域依托劳动力、土地成本优势,承接零部件制造、组装等环节,形成“核心区域引领创新-周边区域保障生产-要素双向流动”的空间协同格局。
这种区域链纠缠形成的相长干涉效应,有效整合全国资源优势,推动产业规模快速扩张。例如,长三角地区的上海、江苏聚焦整车研发与核心技术创新,浙江、安徽承接动力电池、零部件制造等环节,区域间通过高速公路、高铁网络实现要素快速流动;珠三角地区的深圳聚焦新能源汽车智能化技术研发,广东其他地区形成零部件配套产业集群,区域协同降低产业物流成本与协作成本。这种区域纠缠关系打破“行政区划”限制,实现全国范围内资源优化配置,为产业崛起提供空间支撑。
中国新能源汽车产业的发展实践,充分验证了多维度主体纠缠与相长干涉的产业升级逻辑。据中国汽车工业协会数据显示,2023年中国新能源汽车产量达958.7万辆,销量达949.5万辆,连续8年位居全球第一;动力电池、电控系统等核心技术实现突破,动力电池能量密度从2015年的150Wh/kg提升至2023年的300Wh/kg以上,成本下降超过80%;充电桩数量达385万个,建成全球最大充电网络。这些成就的取得,正是多维度主体纠缠形成的相长干涉效应的直接体现。
从理论价值来看,量子经济学的“主体纠缠-相长干涉”理论,突破了传统产业理论的线性思维,揭示了后发国家产业实现“弯道超车”的核心逻辑:后发国家无需等待单个企业的竞争优势积累,而是可以通过构建多维度主体纠缠网络,形成相长干涉效应,实现产业系统的整体跃升。这一理论不仅为解释中国新能源汽车产业崛起提供了新视角,也为其他后发产业的发展提供了可借鉴的实践路径。
中国脱贫攻坚取得全面胜利,近1亿农村贫困人口全部脱贫,832个贫困县全部摘帽,创造了人类减贫史上的奇迹。经典西方经济学的涓滴效应理论与新结构经济学的要素禀赋理论,均无法充分解释这一奇迹的形成机制;而量子经济学从“主体纠缠-相长干涉”的视角,揭示了脱贫攻坚的核心逻辑——政府、市场、社会多元主体形成的纠缠关系与协同治理,产生相长干涉效应,推动贫困地区实现跨越式发展。
经典西方经济学的涓滴效应理论认为,经济增长会通过“资本、技术、就业”的扩散,自动带动贫困地区发展,贫困问题会随着经济增长自然解决(Lewis,1954)。但这一理论无法解释中国脱贫攻坚的实践:传统经济增长的涓滴效应具有“滞后性”“不均衡性”,难以覆盖深度贫困地区;而中国通过主动干预,实现深度贫困地区的快速脱贫,这与涓滴效应的“自然扩散”逻辑相悖。同时,该理论将政府与市场视为对立主体,忽视二者的协同关系,无法解释脱贫攻坚中多元主体的互动逻辑。
新结构经济学的要素禀赋理论认为,贫困地区的脱贫动力源于要素禀赋结构的升级,应通过发展符合比较优势的产业实现脱贫(Lin,2018)。但这一理论存在明显局限:其一,深度贫困地区往往存在“要素匮乏”困境,资本、技术、人才等要素严重不足,难以通过自身积累实现要素禀赋升级;其二,该理论强调产业与要素的对应关系,忽视贫困地区的公共服务、基础设施、制度环境等非要素因素的影响,无法解释脱贫攻坚中“基础设施建设-公共服务提升-产业发展”的协同逻辑;其三,新结构经济学聚焦“市场-政府”的分工,未把握社会力量在脱贫中的作用,无法解释“政府-市场-社会”多元主体的协同治理机制。
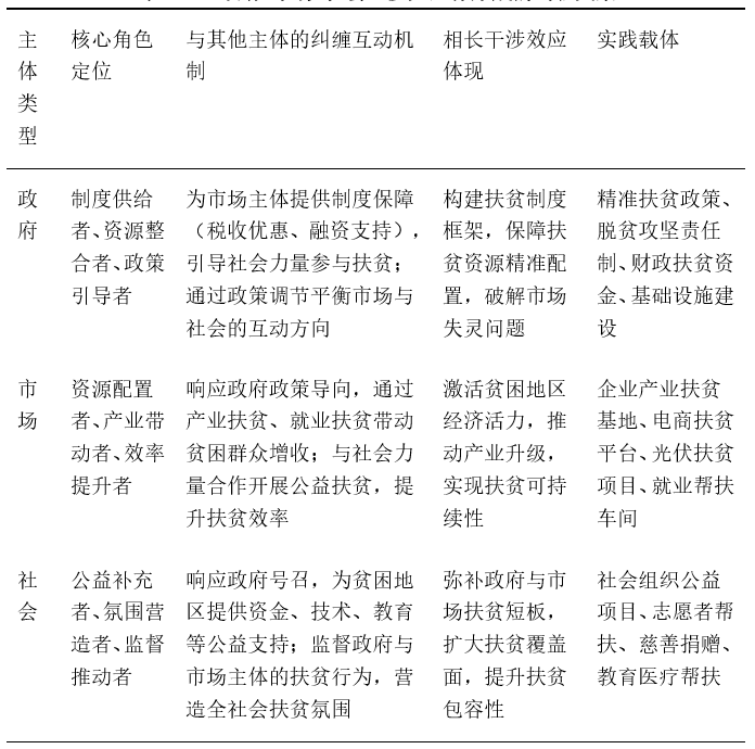
量子经济学认为,中国脱贫攻坚的奇迹,本质是“政府-市场-社会”多元主体形成的纠缠关系,通过协同治理产生相长干涉效应,推动贫困地区系统能量积累突破临界阈值,实现从“贫困状态”到“脱贫状态”的能级跃迁。三者的纠缠关系、角色定位与干涉效应可通过下表3清晰呈现:
从纠缠互动的具体逻辑来看,三者形成“政府引导-市场主导-社会补充”的协同治理格局,其相长干涉效应体现在三个维度:
第一,制度保障与市场活力的协同:政府通过制定精准扶贫政策、完善脱贫攻坚责任制,为市场主体参与扶贫提供制度保障;市场主体响应政策导向,通过产业扶贫、电商扶贫等模式,激活贫困地区经济活力。例如,政府为参与产业扶贫的企业提供税收减免、融资担保,引导企业在贫困地区建设农产品加工基地、扶贫车间,既带动贫困群众就业增收,又推动贫困地区产业升级;政府推进农村电商基础设施建设,引导阿里巴巴、京东等电商平台入驻贫困地区,帮助贫困群众销售特色农产品,解决“卖难”问题。这种协同关系打破“政府与市场对立”的传统认知,形成“制度保障-市场激活”的相长干涉效应。
第二,资源整合与公益补充的协同:政府整合财政资金、基础设施资源,为社会力量参与扶贫提供基础条件;社会力量通过公益捐赠、志愿者帮扶等方式,弥补政府与市场的扶贫短板。例如,政府建设贫困地区的学校、医院、道路等基础设施,为社会组织开展教育、医疗帮扶提供保障;中国红十字会、中国扶贫基金会等社会组织通过“希望工程”“健康扶贫”等项目,为贫困家庭提供教育资助、医疗救助;大量志愿者深入贫困地区开展支教、支农、支医服务,提升贫困地区公共服务水平。这种协同关系扩大扶贫覆盖面,提升扶贫包容性,形成“资源整合-公益补充”的相长干涉效应。
第三,监督约束与效率提升的协同:政府通过脱贫攻坚考核、专项巡视等方式,监督市场与社会主体的扶贫行为;社会力量通过舆论监督、群众反馈等方式,推动政府与市场主体优化扶贫措施;市场主体通过建立扶贫效果评估机制,提升扶贫效率。例如,政府对企业的产业扶贫项目进行考核,确保扶贫资金精准使用;社会组织通过调研走访,及时发现扶贫工作中的问题并反馈给政府,推动扶贫政策优化;电商平台建立农产品质量追溯体系,提升扶贫产品市场竞争力。这种协同关系保障扶贫工作的规范性与高效性,形成“监督约束-效率提升”的相长干涉效应。
中国脱贫攻坚的实践充分验证了多元主体纠缠与协同治理的减贫逻辑。在“政府-市场-社会”的协同作用下,贫困地区的基础设施显著改善,产业发展水平大幅提升,公共服务能力明显增强,贫困群众收入水平持续提高。例如,贵州省通过“政府引导+企业主导+社会参与”的模式,发展大数据扶贫、旅游扶贫等特色产业,推动923万贫困人口脱贫;甘肃省通过“光伏扶贫+电商扶贫+公益帮扶”的协同模式,解决深度贫困地区的增收问题。这些实践案例表明,多元主体的相长干涉效应,能够有效破解贫困地区的“要素匮乏”“发展滞后”等困境,实现跨越式脱贫。
从理论价值来看,量子经济学的“主体纠缠-协同治理”理论,突破了传统减贫理论的线性思维,揭示了后发国家实现大规模减贫的核心逻辑:减贫并非单一主体的独立行动,而是多元主体通过纠缠互动形成的相长干涉效应,推动贫困地区系统能量积累突破临界阈值的过程。这一理论不仅为解释中国脱贫攻坚奇迹提供了新视角,也为全球减贫事业提供了“中国方案”。
数字经济作为新时代的核心经济形态,呈现出“超线性增长”特征——增长速度远超传统产业,且增长规模随网络节点的增加呈指数级提升。经典西方经济学的线性增长理论(如索洛模型)与内生增长理论,均无法充分解释这一现象;而量子经济学从“微观决策叠加-创新涌现”的理论视角,揭示了数字经济超线性增长的核心机制——数字技术降低信息成本,强化观测者效应,推动微观主体创新决策叠加态向创新方向坍缩,形成宏观层面的创新涌现,最终实现超线)传统理论的解释困境
经典西方经济学的线性增长理论以“要素投入-边际产出”为核心,认为经济增长是资本、劳动力、技术等要素投入的线)。但这一理论无法解释数字经济的超线性增长:数字经济的增长并非要素投入的线性积累,而是呈现“指数级增长”特征,如互联网平台的用户规模、交易规模随时间的增长速度,远超传统产业的要素投入增长速度;同时,线性增长理论忽视微观主体的互动关系,无法解释数字经济中大量微观主体的协同创新逻辑。
内生增长理论强调技术创新与人力资本的内生积累对经济增长的推动作用(Romer,1990;Lucas,1988),虽突破线性增长理论的要素决定论,却仍存在局限:其一,内生增长理论将技术创新视为个体或企业的独立行为,忽视数字经济中创新的“网络性”与“协同性”,无法解释创新涌现的形成机制;其二,该理论未把握数字技术对信息成本的降低作用,无法解释微观创新决策的高频性与扩散性;其三,内生增长理论的增长逻辑仍为“线性递进”,难以解释数字经济的“爆发式增长”特征,无法区分传统技术创新与数字技术创新的本质差异。
量子经济学认为,数字经济的超线性增长,本质是数字技术赋能下,微观主体创新决策叠加形成的创新涌现,通过“微观-宏观”的传导机制,推动数字经济系统能量快速积累的过程。其核心机制可分为三个层面,各层面相互关联、层层递进:
第一,数字技术降低信息成本,强化微观决策的观测者效应。数字技术(互联网、大数据、人工智能)的核心作用是降低信息获取、传播、处理的成本,使微观主体(企业、创业者、消费者)能够快速获取创新所需的信息,强化观测者效应对决策叠加态坍缩的引导作用(Haven&Khrennikov,2013)。在传统经济中,信息不对称与信息成本过高,导致微观主体的创新决策叠加态难以向创新方向坍缩——企业因无法精准获取市场需求信息,不敢轻易开展创新;创业者因缺乏技术、资金信息,难以实施创新项目。而在数字经济中,知乎、B站等知识平台为微观主体提供海量技术信息、市场信息、资金信息;大数据技术能够精准分析市场需求,为创新决策提供支撑;人工智能技术降低创新的技术门槛,使中小企业与创业者能够快速开展创新活动。
这种观测者效应的强化,推动微观主体的创新决策叠加态向创新方向坍缩。例如,小微企业通过阿里巴巴、京东的电商平台获取市场需求数据,精准把握消费者偏好,开展个性化产品创新;创业者通过腾讯云、阿里云等云服务平台,以较低成本获取技术支持与算力资源,实施互联网应用创新;消费者通过小红书、抖音等平台获取产品信息,其消费决策的叠加态向“创新产品”坍缩,进一步激励企业开展创新。
第二,微观创新决策叠加形成创新涌现,产生“网络效应”与“协同效应”。大量微观主体的创新决策叠加态向创新方向坍缩,形成宏观层面的创新涌现——创新不再是个体行为,而是网络节点间的协同行为,产生“1+12”的网络效应与协同效应。数字经济的创新涌现具有三个特征:其一,去中心化,创新主体不再局限于大企业,中小企业、创业者、消费者均可成为创新主体,形成“全民创新”格局;其二,协同性,创新主体通过网络平台开展合作创新,共享技术、资金、市场资源,降低创新成本;其三,迭代速度快,创新成果能够快速通过网络扩散,接受市场检验并迭代优化。
例如,移动互联网领域的创新涌现,体现为大量APP开发者、内容创作者、平台企业的协同创新:APP开发者基于安卓、iOS系统开发各类应用(社交、电商、娱乐),内容创作者为应用提供优质内容,平台企业为开发者与用户提供交易与互动平台;三者的创新决策叠加,形成移动互联网的创新生态,产生网络效应——用户规模越大,平台价值越高,吸引更多创新主体参与,进一步推动创新涌现。这种创新涌现并非经典经济学的“个体创新叠加”,而是量子纠缠式的“协同创新”,每个创新主体的行为都依赖于其他主体的互动,形成“创新-扩散-再创新”的正向循环。
第三,创新涌现推动数字经济系统能量快速积累,实现超线性增长。创新涌现产生的网络效应与协同效应,推动数字经济系统的技术创新、商业模式创新、组织创新快速迭代,使系统能量(技术创新水平、商业模式效率、组织协同能力)快速积累,突破临界阈值后实现超线性增长。这种增长逻辑与传统经济的“线性增长”存在本质差异:传统经济的增长是要素投入的边际积累,增长速度受边际收益递减规律约束;而数字经济的增长是创新涌现的指数级扩散,增长速度受网络效应与协同效应驱动,呈现“边际收益递增”特征。
例如,中国电子商务产业的增长是典型的超线性增长:据中国信通院《中国电子商务发展报告(2024)》数据显示,1998年中国电子商务交易规模不足1亿元,2023年达到49.1万亿元,25年间增长近50万倍。其核心原因在于,电商平台的创新涌现(淘宝的C2C模式、京东的B2C模式、拼多多的社交电商模式)吸引大量商家与消费者参与,形成网络效应;商家的产品创新、服务创新与平台的技术创新、模式创新协同作用,推动电商产业的系统能量快速积累,实现超线)实践验证与理论价值:创新涌现的增长逻辑
中国数字经济的发展实践充分验证了“决策叠加-创新涌现-超线性增长”的逻辑。据中国信通院《中国数字经济发展报告(2024)》数据显示,2023年中国数字经济规模达55.4万亿元,占GDP比重达41.5%,数字经济核心产业增加值达12.5万亿元,占GDP比重达9.3%;数字经济领域的创新成果持续涌现,人工智能、大数据、云计算、区块链等技术实现突破,移动支付、电子商务、共享经济等商业模式引领全球。这些成就的取得,正是微观创新决策叠加形成的创新涌现效应的直接体现。
从理论价值来看,量子经济学的“决策叠加-创新涌现”理论,突破了传统增长理论的线性思维,揭示了数字经济超线性增长的核心逻辑:数字经济的增长并非要素投入的线性积累,而是微观主体创新决策叠加形成的创新涌现,通过网络效应与协同效应实现的指数级增长。这一理论不仅为解释数字经济增长现象提供了新视角,也为数字经济的发展提供了实践指导——推动数字经济发展的核心,应是搭建创新协同平台,降低信息成本,强化观测者效应,引导微观主体的创新决策叠加态向创新方向坍缩,培育创新涌现的生态环境。
通过对中国新能源汽车产业崛起、脱贫攻坚实践奇迹、数字经济超线性增长三大案例的解析,量子经济学的实践解释力得到充分验证。其核心价值不仅在于破解了传统理论的解释困境,更在于构建了“微观-中观-宏观”逻辑融通的分析框架,为理解复杂经济现象提供了新的理论工具,为构建中国自主经济学知识体系奠定了实践基础。
从理论贡献来看,量子经济学突破了经典西方经济学的线性思维、还原论与均衡论,把握了复杂经济系统的量子属性与非线性演化规律,构建了“决策叠加-主体纠缠-能级跃迁”的统一分析框架,实现了对经济现象的整体性、动态性认知。同时,量子经济学立足中国实践,提炼出符合中国经济规律的理论命题(如多元主体协同治理、创新涌现增长、多维度主体纠缠),突破了西方经济学的范式桎梏,彰显了中国自主经济学知识体系的理论特色。
从实践意义来看,量子经济学的理论框架为中国经济高质量发展提供了实践指导:在产业发展层面,可通过构建多维度主体纠缠网络,强化相长干涉效应,推动产业升级与创新生态构建;在乡村振兴层面,可借鉴脱贫攻坚的协同治理逻辑,构建“政府-市场-社会”的主体纠缠网络,推动农村地区实现能级跃迁;在数字经济发展层面,可通过降低信息成本、强化观测者效应,培育创新涌现的生态环境,推动数字经济与实体经济深度融合。
综上,量子经济学的实践解释力,源于其对复杂经济系统本质规律的精准把握,源于其与中国经济实践的深度适配。这一理论不仅破解了传统理论的困境,更彰显了中国自主经济学知识体系的科学性与生命力,为推动中国经济高质量发展、实现中华民族伟大复兴提供了理论支撑。
在全球化格局深刻调整、中国经济迈向高质量发展的新时代,构建具有中国特色、中国风格、中国气派的自主经济学知识体系,既是破解西方经济学范式局限、解释中国经济实践的内在要求,也是推动全球经济学理论创新、贡献中国智慧的必然选择。量子经济学以经济系统的量子属性为逻辑根基,以中国实践为核心研究场景,构建了“微观决策叠加-中观主体纠缠-宏观能级跃迁”的三级分析体系,不仅精准契合中国自主经济学知识体系的核心要求,更提供了可落地的构建路径,成为自主知识体系构建的核心载体。以下从核心要求适配、具体构建路径、自主属性与世界意义三个维度,系统阐释量子经济学与中国自主经济学知识体系的内在关联。
(一)中国自主经济学知识体系的核心要求:实践根基、范式突破与全球价值构建中国自主经济学知识体系,并非简单的“理论本土化”,而是要实现“实践扎根-范式创新-全球适配”的三重跃升,其核心要求源于中国经济实践的独特性与全球经济学发展的现实需求,可从三个维度深化理解,且均得到学界相关研究的呼应与支撑:
中国特色社会主义市场经济实践具有鲜明的独特性:既坚持社会主义制度与市场经济的有机结合,又经历了从要素驱动到创新驱动的跨越式发展,形成了脱贫攻坚、共同富裕、产业升级等独具特色的实践样本。因此,立足中国实践成为自主知识体系构建的首要要求,其核心内涵是“以中国实践为逻辑起点,提炼中国经济发展的独特规律,形成具有自主知识产权的理论命题”。
这一要求本质上是对西方中心主义经济学的超越。长期以来,西方经济学以欧美市场经济实践为模板构建理论体系,形成了“西方实践=普遍规律”的认知误区,而中国经济实践中的诸多现象(如政府与市场的协同关系、大规模减贫、产业政策的有效实施)均无法被西方理论充分解释。因此,自主知识体系必须摆脱“用西方理论裁剪中国实践”的困境,深入挖掘中国实践的内在逻辑——例如,从脱贫攻坚的“多元主体协同”中提炼治理规律,从新能源汽车产业的“产业链协同升级”中提炼后发产业突破规律,从数字经济的“超线性增长”中提炼新经济形态发展规律。这些源于中国实践的理论命题,构成了自主知识体系的核心内涵,也使其具有区别于西方经济学的实践根基。
西方经济学以线性思维、还原论、均衡论为核心范式,构建了“理性人-市场均衡-线性增长”的分析框架,但这一框架难以适配中国经济的复杂性、非线性与协同性特征。因此,突破西方范式成为自主知识体系构建的核心要求,其核心内涵是“构建具有中国特色的分析框架,实现对中国经济现象的精准解释与有效指导”。
突破西方范式并非“否定西方理论”,而是要实现“范式创新”。自主经济学知识体系应“跳出西方经济学的话语体系,构建符合中国国情的理论框架。具体而言,这一要求体现在三个层面:其一,在主体假设上,突破“理性人”的抽象化设定,关注中国实践中“有限理性-多元目标-环境嵌入”的主体特征;其二,在市场认知上,突破“市场均衡”的静态设定,把握中国经济“非均衡-协同演化”的动态特征;其三,在分析逻辑上,突破“线性因果”的简单设定,构建“微观-中观-宏观”逻辑融通的非线性分析框架。只有实现这一范式突破,才能摆脱对西方理论的路径依赖,形成真正具有自主性的经济学分析工具。
中国自主经济学知识体系的构建,既要立足中国实践,也要具备全球适配性,其世界意义体现为“为发展中国家经济发展提供新视角,为全球经济难题破解提供中国方案”。这一要求源于全球经济学发展的现实需求——当前,西方经济学难以解释全球产业链重构、气候变化、贫富差距扩大等全球性难题,而发展中国家也亟需摆脱“依附理论”“中心-外围”理论的局限,寻找符合自身国情的发展路径。
自主知识体系的世界意义,核心是实现“特殊性与普遍性的统一”:中国经济实践的独特性中蕴含着发展中国家实现跨越式发展的普遍规律(如后发产业升级、大规模减贫、政府与市场的协同),而自主知识体系从中国实践中提炼的理论命题,能够为其他发展中国家提供可借鉴的分析工具。同时,针对全球经济治理的困境,自主知识体系应提出具有全球适配性的理论逻辑(如协同治理、主体纠缠、协同演化),推动全球经济学理论的创新发展。这种“立足中国、放眼全球”的理论定位,使自主知识体系既具有本土自主性,又具有全球贡献度。
(二)量子经济学构建中国自主知识体系的三大路径:理论创新、学科建设与实践应用
量子经济学的理论框架与中国自主经济学知识体系的核心要求高度契合,其通过“理论创新-学科建设-实践应用”的三重路径,推动自主知识体系从“理论构想”走向“实践落地”,形成“实践提炼-理论创新-学科支撑-实践赋能”的闭环逻辑。三条路径相互关联、协同作用,共同构成自主知识体系的构建脉络:
理论创新是自主知识体系构建的核心,量子经济学的理论创新路径以“经济系统的量子属性”为逻辑起点,以中国实践为核心素材,通过“实践现象提炼-理论命题抽象-分析框架完善”的三步法,实现从实践到理论的升华,突破西方经济学的范式桎梏。
其一,实践现象提炼:聚焦中国特色经济实践样本。量子经济学以中国脱贫攻坚、新能源汽车产业崛起、数字经济增长、共同富裕推进等实践为核心研究样本,精准捕捉其中的核心特征——如脱贫攻坚中的“多元主体协同”、产业升级中的“产业链协同演化”、数字经济中的“创新涌现”,这些特征均体现了经济系统的量子属性(决策叠加、主体纠缠、能级跃迁),为理论提炼提供了鲜活素材。例如,从新能源汽车产业的“电池-整车-充电桩”协同升级中,提炼“产业链纠缠与相长干涉”的实践逻辑;从脱贫攻坚的“政府-市场-社会”协同治理中,提炼“多元主体纠缠与协同演化”的实践逻辑。
其二,理论命题抽象:构建具有自主知识产权的理论内核。在实践现象提炼的基础上,量子经济学将中国实践逻辑抽象为普遍性的理论命题,丰富自主知识体系的理论内涵。例如,将脱贫攻坚的实践逻辑抽象为“主体纠缠与协同治理”理论,揭示多元主体协同推动系统变革的规律;将产业升级的实践逻辑抽象为“产业链-创新链-区域链”多维度纠缠理论,揭示后发产业实现跨越式发展的规律;将数字经济增长的实践逻辑抽象为“决策叠加与创新涌现”理论,揭示新经济形态的增长规律。这些理论命题均源于中国实践,具有鲜明的自主属性,区别于西方经济学的相关理论。
其三,分析框架完善:构建“微观-中观-宏观”融通的自主分析体系。量子经济学以理论命题为核心,完善“微观决策叠加-中观主体纠缠-宏观能级跃迁”的三级分析框架,实现对中国经济现象的系统性解释。这一框架突破了西方经济学“微观-宏观”二分割裂的局限,形成了“个体行为-中观协同-宏观演化”的逻辑闭环——微观决策叠加是中观主体纠缠的基础,中观主体纠缠是宏观能级跃迁的动力,宏观能级跃迁反向重塑微观与中观环境。例如,通过这一框架,可系统解释“数字经济创新涌现(微观)-数字产业协同发展(中观)-数字经济赋能高质量发展(宏观)”的完整逻辑,彰显其理论解释力。
学科建设是自主知识体系传承与发展的保障,量子经济学的学科建设路径以“明确学科边界-构建课程体系-培养复合型人才”为核心,推动自主知识体系融入高等教育体系,形成可持续的人才支撑与理论传承机制。
其一,明确学科定位与边界:确立量子经济学的自主学科属性。量子经济学作为自主经济学知识体系的核心分支,其学科定位是“以经济系统的量子属性为研究对象,以中国实践为核心场景,解释复杂经济系统运行规律的现代经济学学科”。其学科边界清晰:研究对象为涵盖微中宏观的复杂经济系统,核心范畴包括决策叠加、主体纠缠、能级跃迁、观测者效应、干涉效应等,方法论体系为“系统分析法-演化分析法-实践分析法”的三维融合,区别于西方经济学与既有量子经济学的学科定位。这一学科定位既彰显了其自主性,也为学科建设奠定了基础。
其二,构建多层次课程体系:融入高等教育人才培养环节。量子经济学的课程体系设计遵循“循序渐进、理论与实践融合”的原则,构建涵盖本科、硕士、博士三个层级的课程体系:本科阶段开设《量子经济学导论》《量子经济学基础理论》等课程,培养学生的量子思维与基础理论认知;硕士阶段开设《量子经济学进阶理论》《中国经济实践的量子经济学分析》等课程,引导学生运用理论分析中国实践;博士阶段开设《量子经济学前沿研究》《自主经济学知识体系构建专题》等课程,培养学生的理论创新能力。同时,课程体系注重实践案例教学,将脱贫攻坚、新能源汽车产业、数字经济等实践样本融入课程,实现“理论-实践”的有机结合。
其三,培养复合型人才:打造自主知识体系的传承者与创新者。量子经济学的人才培养目标是“既懂量子思维,又懂中国实践;既具备理论创新能力,又具备实践应用能力”的复合型人才。为实现这一目标,学科建设采用“产学研融合”的培养模式:高校与科研机构合作开展理论研究,培养学生的理论创新能力;与政府部门、企业合作建立实践基地,引导学生参与政策制定、产业分析等实践工作,提升实践应用能力。同时,鼓励学生参与自主经济学知识体系的理论研讨与实践调研,培养其对本土理论的认同感与创新热情,为自主知识体系的长期发展提供人才支撑。
实践应用是自主知识体系价值实现的关键,量子经济学的实践应用路径以“理论指导实践、实践反哺理论”为核心逻辑,将三级分析框架应用于宏观调控、产业政策、共同富裕、数字经济发展等核心领域,为中国经济高质量发展提供理论支撑。
其一,宏观调控领域:构建“协同调控”的新逻辑。传统宏观调控基于西方经济学的线性思维,注重单一政策工具的运用(如财政政策、货币政策),而量子经济学基于“宏观能级跃迁”理论,提出“协同调控”的新逻辑——宏观调控的核心目标是推动经济系统向高能级(高质量发展)跃迁,关键是促进技术创新、制度创新、人力资本的协同积累,突破临界阈值。具体实践中,可运用量子经济学理论优化宏观调控政策组合:在技术创新层面,加大基础研究投入,构建“基础研究-应用研究-产业化”的创新链纠缠网络;在制度创新层面,深化市场化改革,完善创新激励机制;在人力资本层面,推进高等教育普及与技能培训,提升人才素质。通过三大要素的协同调控,推动经济系统实现能级跃迁。
其二,产业政策领域:构建“协同升级”的新路径。传统产业政策多基于“选择性扶持”的线性逻辑,而量子经济学基于“主体纠缠与相长干涉”理论,提出“产业协同升级”的新路径——产业政策的核心目标是强化产业链、创新链、区域链的多维度主体纠缠,培育相长干涉效应,推动产业系统整体跃升。例如,在新能源汽车、半导体、高端装备制造等战略性新兴产业领域,政策设计应聚焦“协同创新平台建设”,引导上下游企业、高校、科研机构建立联合研发机制,强化产业链与创新链的纠缠;在区域产业布局上,引导核心区域与周边区域形成产业分工协作网络,强化区域链纠缠;通过制定统一的技术标准、完善利益分配机制,化解相消干涉效应,培育相长干涉的产业生态。
其三,共同富裕领域:构建“协同赋能”的新机制。共同富裕是中国特色社会主义的本质要求,量子经济学基于“主体纠缠与协同治理”理论,提出“多元主体协同赋能”的共同富裕实现机制——通过构建“政府-市场-社会”的主体纠缠网络,形成相长干涉效应,推动贫困地区与低收入群体实现能级跃迁。具体实践中,政府应继续发挥制度供给与资源整合的作用,完善社会保障体系,推进公共服务均等化;市场应通过产业帮扶、就业帮扶等模式,带动低收入群体增收,激活其发展活力;社会应通过公益捐赠、志愿者服务等方式,弥补政府与市场的短板,扩大帮扶覆盖面。三者的协同赋能,能够有效破解贫富差距问题,推动共同富裕目标的实现。
其四,数字经济发展领域:构建“创新涌现”的新生态。数字经济是高质量发展的核心引擎,量子经济学基于“决策叠加与创新涌现”理论,提出“降低信息成本、强化观测者效应”的数字经济发展新生态——通过搭建数字创新平台,降低微观主体的信息获取成本,引导其创新决策叠加态向创新方向坍缩,形成创新涌现效应。具体实践中,可通过完善数字基础设施、推进数据要素市场化配置,降低信息不对称;通过构建数字创新协同平台,引导企业、创业者、科研机构开展合作创新;通过优化数字经济监管政策,营造包容创新的制度环境。这些举措能够培育数字经济的创新涌现生态,推动数字经济实现超线性增长,赋能实体经济转型升级。
量子经济学构建中国自主经济学知识体系的过程,既是“本土扎根”的理论创新过程,也是“全球贡献”的价值实现过程。其自主属性源于对中国实践的深度扎根与对西方范式的突破,其世界意义源于对发展中国家发展规律的把握与对全球经济难题的破解,二者辩证统一,共同彰显了中国自主经济学知识体系的理论价值。
量子经济学的自主属性并非简单的“地域自主”,而是体现为“实践基础-理论框架-价值导向”的三重本土扎根,使其成为真正意义上的“中国自主”理论:
其一,实践基础的自主性:源于中国特色社会主义市场经济实践。量子经济学的核心理论命题均提炼自中国实践——“主体纠缠与协同治理”源于脱贫攻坚实践,“产业链纠缠与相长干涉”源于新能源汽车产业升级实践,“决策叠加与创新涌现”源于数字经济增长实践。这些实践样本具有鲜明的中国特色,区别于西方市场经济实践,使量子经济学的理论根基具有天然的自主性。同时,量子经济学的实践应用始终聚焦中国经济发展的核心议题(高质量发展、共同富裕、产业升级),为中国经济实践提供理论指导,进一步强化了其实践基础的自主性。
其二,理论框架的自主性:突破西方范式与物理移植误区。量子经济学以经济系统的量子属性为逻辑起点,构建了“微观决策叠加-中观主体纠缠-宏观能级跃迁”的自主分析框架,既突破了西方经济学的线性思维、还原论与均衡论范式,也摆脱了既有量子经济学的物理概念移植误区。这一框架的核心范畴(决策叠加、主体纠缠、能级跃迁等)均具有独立的经济学内涵,而非对物理概念的简单类比;其分析逻辑(微观-中观-宏观融通)精准把握了中国经济的非线性与协同性特征,实现了对中国经济现象的精准解释。这种理论框架的自主性,使量子经济学摆脱了对西方理论的路径依赖,成为自主知识体系的核心载体。
其三,价值导向的自主性:契合中国特色社会主义的发展目标。量子经济学的理论构建始终以“实现中国经济高质量发展、推动共同富裕、促进人的全面发展”为价值导向,契合中国特色社会主义的发展目标。例如,其“协同治理”理论强调多元主体的协同赋能,助力共同富裕目标的实现;其“产业协同升级”理论强调产业高质量发展,推动经济发展方式转变;其“创新涌现”理论强调全民创新,促进人的全面发展。这种价值导向的自主性,使量子经济学区别于西方经济学“以资本为核心”的价值导向,彰显了中国自主经济学知识体系的价值追求。
量子经济学的世界意义,核心是为全球经济学发展贡献中国智慧,为发展中国家经济发展与全球经济难题破解提供新视角与新方案,推动全球经济治理体系的完善与升级:
其一,为发展中国家提供后发赶超的新分析框架。长期以来,发展中国家的经济发展多受困于西方经济学的“中心-外围”理论与“依附理论”,难以找到符合自身国情的发展路径。量子经济学立足发展中国家的后发特征,提炼出“主体纠缠-协同治理-能级跃迁”的后发赶超分析框架——发展中国家无需遵循西方“先要素积累、后创新驱动”的线性发展路径,而是可以通过构建多维度主体纠缠网络,形成相长干涉效应,推动经济系统实现跨越式能级跃迁。例如,其他发展中国家可借鉴中国新能源汽车产业的“产业链协同升级”经验,运用量子经济学的“主体纠缠”理论,构建本国的产业协同创新网络;可借鉴中国脱贫攻坚的“协同治理”经验,构建“政府-市场-社会”的主体纠缠网络,推动减贫与发展目标的实现。这一框架为发展中国家摆脱“依附发展”困境提供了新选择。
其二,为破解全球经济难题提供协同演化的新解决方案。当前,全球经济面临产业链供应链重构、气候变化、贫富差距扩大、经济复苏乏力等多重难题,这些难题的核心特征是“全球性、复杂性、关联性”,传统西方经济学的线性思维难以破解。量子经济学的“主体纠缠-协同演化”理论,为破解这些难题提供了新的解决方案——全球经济是一个复杂的纠缠网络,各国、各产业、各主体之间相互嵌入、协同演化,只有通过强化相长干涉、化解相消干涉,才能实现全球经济的可持续发展。例如,在全球产业链供应链重构中,各国可运用“主体纠缠”理论,构建“互补协作、风险共担”的全球产业链纠缠网络,避免“脱钩断链”的相消干涉效应;在应对气候变化中,各国可构建“政府-企业-国际组织”的协同治理网络,通过技术创新协同、政策协同,推动绿色低碳发展;在缩小全球贫富差距中,可借鉴中国的协同治理经验,构建全球层面的“发达国家-发展中国家-国际组织”协同赋能网络,推动全球发展成果共享。
其三,为全球经济学理论创新注入中国动能。西方经济学长期主导全球经济学发展,但面对复杂的全球经济现象,其理论解释力与指导力持续弱化。量子经济学突破西方经济学的范式局限,构建了基于复杂经济系统量子属性的分析框架,为全球经济学理论创新提供了新的思路与方向。其核心贡献在于:一是提出了“非线性-协同性-动态性”的经济系统认知,突破了西方经济学的“线性-还原论-静态”认知;二是构建了“微观-中观-宏观”逻辑融通的分析体系,突破了西方经济学的二分割裂局限;三是实现了“实践-理论-实践”的闭环逻辑,强化了经济学理论的实践适配性。这些创新不仅丰富了全球经济学的理论内涵,更推动全球经济学从“西方中心主义”向“多元共生”的方向发展,为全球经济学的未来发展注入中国动能。
本文立足中国特色社会主义市场经济实践,聚焦经典西方经济学、本土化理论及既有量子经济学的核心局限,系统构建了以“经济系统量子属性”为核心的量子经济学理论体系,经深度分析形成三大核心结论。其一,传统经济学范式存在根本性适配缺陷,难以契合复杂经济系统的演化规律。经典西方经济学根植于还原论与均衡论思维,其“理性人-均衡市场-线性因果”框架无法解释微观主体决策的不确定性、中观产业/区域的非线性关联及宏观经济的非渐进式演化;以新结构经济学为代表的本土化理论虽立足发展中国家实践,但未突破西方经济学分析框架,存在对制度、文化等非要素因素关注不足、政府与市场关系认知片面、理论解释范围狭窄等问题;既有量子经济学则陷入物理概念简单移植的误区,呈现研究碎片化、与本土实践适配性不足的缺陷,三者共同构成了构建中国自主经济学知识体系的核心理论障碍。其二,量子经济学构建了“本体论-方法论-核心框架”三位一体的完整理论体系,成功突破传统范式桎梏。本体论层面,明确经济系统的量子属性是理论核心根基,具体表现为微观决策叠加、中观主体纠缠、宏观能级跃迁三大维度,且该属性源于经济系统的复杂性与动态性,具有独立的经济学生成逻辑,并非对物理量子概念的简单类比;方法论层面,形成“系统分析法-演化分析法-实践分析法”三维融合框架,以整体论突破传统还原论局限,以动态论破解均衡论桎梏,以中国实践为导向夯实理论根基;核心理论框架层面,构建“微观决策叠加-中观主体纠缠-宏观能级跃迁”三级递进体系,实现了微观个体行为、中观协同演化与宏观系统跃迁的逻辑融通,有效弥补了传统经济学“微观-宏观”二分割裂的固有缺陷。其三,量子经济学具备鲜明的中国自主属性与强劲的实践解释力。该理论以中国特色经济实践为核心研究场景,精准聚焦脱贫攻坚、新能源汽车产业崛起、数字经济超线性增长等本土关键议题,提炼出契合中国经济发展规律的理论命题。通过典型案例验证可知,其能够有效解读微观层面企业数字化转型决策的叠加状态、中观层面新能源汽车产业链的相长干涉效应、宏观层面中国经济从高速增长向高质量发展的能级跃迁过程,为解读中国经济实践奇迹提供了全新理论视角,同时也为构建中国自主的现代经济学知识体系提供了核心载体与关键支撑。
作为构建中国自主经济学知识体系的全新探索,量子经济学理论体系仍需在后续研究中持续深化与完善,未来可从理论深化、实践应用、跨学科融合三大方向重点推进。在理论深化层面,核心任务是推进核心概念量化研究与分析框架拓展。当前量子经济学的决策叠加、主体纠缠、能级跃迁等核心概念仍以定性分析为主,后续需借鉴复杂系统科学的信息熵理论、计量经济学的建模方法,构建决策叠加态的量化评估模型,通过不确定性指数等指标精准衡量决策叠加的强度与演化轨迹;建立主体纠缠强度测算体系,结合产业链关联度、创新链协同度等实证数据量化主体间的纠缠水平;明确宏观能级跃迁的临界阈值,界定技术创新、制度创新、人力资本等要素的协同积累标准。同时,需拓展分析框架的覆盖边界,将数字经济、绿色经济、全球经济治理等新兴议题纳入体系,重点研究数字要素对决策叠加、主体纠缠的影响机制,以及全球经济系统中国家间、区域间的纠缠关联与能级跃迁规律,增强理论的普适性与时代性。在实践应用层面,关键在于推动理论向政策工具转化并丰富实践案例库。政策转化方面,可基于“主体纠缠”理论设计产业链供应链协同升级政策,通过强化上下游企业技术适配、利益共享机制培育相长干涉效应;依托“能级跃迁”理论优化创新驱动发展政策,聚焦技术研发、制度保障、人才培育的协同发力,推动经济系统突破临界阈值实现高质量跃迁;借鉴“决策叠加与观测者效应”制定精准市场引导政策,通过完善信息披露机制、优化制度设计引导微观主体决策向预期方向坍缩。案例库建设方面,需在现有案例基础上,拓展至乡村振兴、共同富裕、区域协调发展等领域,通过多场景实证验证修正理论框架,形成“实践提炼-理论创新-实践赋能”的良性循环。在跨学科融合层面,需强化与多学科的协同创新以丰富理论内涵。可与量子力学学者合作,深入挖掘量子思维与经济规律的内在契合性,规避概念移植表面化问题;联合复杂系统科学学者构建经济系统量子属性的演化动力学模型,揭示其动态演化机理;结合社会学研究分析文化传统、社会网络等因素对主体纠缠、决策叠加的影响路径;联动管理学领域探索量子经济学在企业治理、组织创新等微观场景的应用方案,提升理论的学科影响力与实践操作性。综上,量子经济学为突破西方经济学范式桎梏、构建中国自主的现代经济学知识体系提供了兼具理论创新性与实践可行性的全新路径。该理论通过挖掘经济系统的量子属性,立足中国实践构建逻辑自洽的分析框架,既弥补了传统理论的适配缺陷,又彰显了中国自主经济学的理论特色。未来随着理论研究的持续深化、实践应用的不断推进以及跨学科融合的深度拓展,有望形成具有中国特色、中国风格、中国气派的经济学理论成果。这一成果不仅能为解读中国脱贫攻坚、产业升级、数字经济发展等实践奇迹提供更具说服力的理论支撑,更能为破解全球产业链重构、气候变化应对、贫富差距缩小等全球性经济治理难题贡献中国智慧与中国方案,推动全球经济学从西方中心主义向多元共生的发展方向转型,为全球经济学理论创新与实践发展注入新动能。
[25]赵恢林.量子行为经济学:量子视角下的行为经济学[EB/OL].宏观发展研究,2025-06-08.
[26]赵恢林.量子空间经济学:不确定性空间的经济新范式[EB/OL].宏观发展研究,2025-06-04.
[26]赵恢林.量子制度经济学:一种新的制度分析框架[EB/OL].宏观发展研究,2025-05-21.
[29]林毅夫.新结构经济学:反思经济发展与政策的理论框架[M].北京大学出版社,2014.
,经济学博士,现任汕头大学教师及硕士生导师。在研究生阶段,他三度荣获排名第一的国家奖学金。近年来,他以第一作者或独立作者身份在《产业经济研究》、《世界经济研究》、《南方经济》、《劳动经济研究》等CSSCI学术刊物发表论文十余篇,并独立主持教育部人文社会科学青年项目、广东省社科等项目。此外,他在公众号《宏观发展研究》发表原创文章300多篇,提出了一系列创新理论,包括双元理性假设、“算法人”假设、“关系人”假设、交易价值理论、消费极限理论、全球产业链重构周期理论、循环共生分配理论、互动性预期理论、关系嵌合度(嵌合均衡)理论、算法流动性理论、透支式增长理论、债务可持续的潜在经济增长率测算方法、复平面上的经济均衡理论、经济元素周期表、产业周期表、量子空间经济学、量子预算理论、量子贸易纠缠理论、量子经济周期理论、量子制度经济学、时间价值经济学、临界经济学、认知协同经济学、认知制度经济学、中医经济学、化学经济学和元经济学等众多理论和学科分支。


