私募基金管理人失联失能后投资人能米兰体育- 米兰体育官方网站- APP下载否直接以自身名义就底层资产行使诉权——契约型私募基金投资人派生诉讼探析
2026-04-19米兰体育,米兰体育官方网站,米兰体育APP下载随着私募基金行业快速发展,基金管理人优胜劣汰加速,部分管理人失联、失能等问题引发基金治理与清算难题,影响存量基金风险的化解,制约私募基金行业高质量发展。
实务中,私募基金底层资产融资方触发回购条款或存在其他重大违约行为时,理应由基金管理人向融资方主张权利,维护私募基金的合法权益,这既是管理人的法定权利也是管理人的义务。但在基金管理人失联、失能且难以更换管理人的情形下,却遭遇无人履职的退出困境,导致基金和底层资产都无法正常管理,基金投资人的权益无法得到保障。这种情形下,投资人急需以基金或自己的名义,绕开基金管理人直接向底层资产融资方提起诉讼或仲裁进行追索,投资人派生诉讼就是这样一种投资人自救的制度安排。
根据组织形式的不同,私募基金可以分为公司型、合伙型和契约型,分别对应公司股东派生诉讼、合伙企业有限合伙人派生诉讼和契约型私募基金投资人派生诉讼。
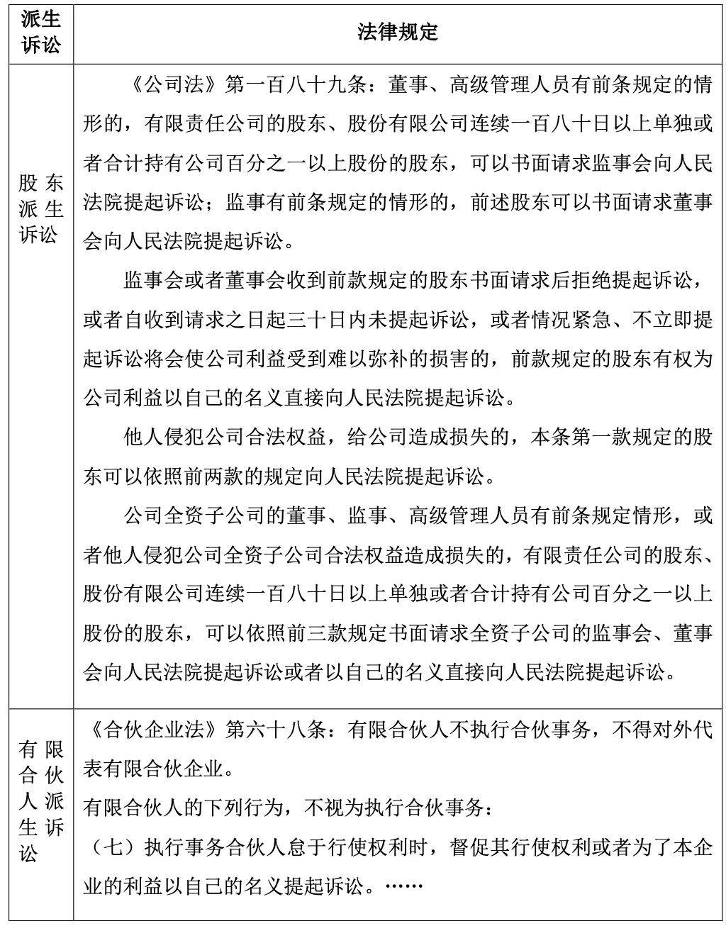
公司股东派生诉讼,指当公司的合法权益受到不法侵害,而公司拒绝或怠于通过诉讼追究侵权人责任时,符合法定条件的股东为了公司的利益,以自己的名义直接向人民法院提起诉讼,最终诉讼结果归属于公司的诉讼制度。在公司型私募基金中,投资人出资成为公司的股东,可以根据《公司法》第一百八十九条提起股东派生诉讼。
合伙企业有限合伙人派生诉讼与公司股东派生诉讼类似,指在有限合伙企业的执行事务合伙人怠于行使权利致使合伙企业的合法权益受到不法侵害时,有限合伙人为了合伙企业的利益以自己的名义提起诉讼。在有限合伙型私募基金中,投资人出资成为合伙企业的有限合伙人,可以根据《合伙企业法》第六十八条提起有限合伙人派生诉讼。
对于股东派生诉讼和有限合伙人派生诉讼,《公司法》和《合伙企业法》都有明确的规定。公司型私募基金投资人以股东派生诉讼路径进行救济或者合伙型私募基金投资人以有限合伙人派生诉讼路径进行救济,法律有明确的规定,本文不再赘述。《公司法》和《合伙企业法》关于股东派生诉讼和有限合伙人派生诉讼的具体规定如下:
本文中所称的契约型私募基金投资人派生诉讼,是指参照股东派生诉讼和有限合伙人派生诉讼,当契约型私募基金的利益受到不法侵害而基金管理人怠于行使权利时,投资人为了私募基金的利益以自己的名义直接提起诉讼的法律行为。
在我国现行有效的法律法规中,还没有关于契约型私募基金投资人提起派生诉讼的明确规定。为保障投资者合法权益,避免因管理人失联、注销、破产等情形导致基金无法正常运作或无法正常终止,2023年9月生效实施的《私募投资基金监督管理条例》第三十四条提出了一个专业机构行使职权的私募基金市场化退出机制。《私募投资基金监督管理条例》第三十四条规定:因私募基金管理人无法正常履行职责或者出现重大风险等情形,导致私募基金无法正常运作、终止的,由基金合同约定或者有关规定确定的其他专业机构,行使更换私募基金管理人、修改或者提前终止基金合同、组织私募基金清算等职权。
中国基金业协会发布的《私募投资基金登记备案办法》也作出了类似的规定,其第五十八条规定:私募基金管理人因失联、注销私募基金管理人登记或者出现重大风险等情形无法履行或者怠于履行职责导致私募基金无法正常退出的,私募基金管理人、私募基金托管人、基金份额持有人大会或者持有一定份额比例以上的投资者,可以按照基金合同约定成立专项机构或者委托会计师事务所、律师事务所等中介服务机构,妥善处置基金财产,保护投资者合法权益,并行使下列职权:(一)清理核查私募基金资产情况;(二)制定、执行清算退出方案;(三)管理、处置、分配基金财产;(四)依法履行解散、清算、破产等法定程序;(五)代表私募基金进行纠纷解决;(六)中国证监会、协会规定或者基金合同约定的其他职权。私募基金通过前款规定的方式退出的,应当及时向协会报送专项机构组成情况、相关会议决议、财产处置方案、基金清算报告和相关诉讼仲裁情况等。
关于上述专业机构行使基金管理和清算职权的规定发布后,目前尚未看到成功实施的典型案例,这一机制尚未能真正发挥有效作用。
但从相关规定看,契约型基金投资人自我救济,应通过基金份额持有人大会作出决定,因此,需要激活契约型基金的基金份额持有人大会职能。不同于公司型和合伙型基金,契约型基金本身不具备法律主体资格。契约型基金的基金份额持有人大会是一项类似于合伙人会议或股东会职能的内部治理机制。根据《证券投资基金法》,基金份额持有人大会有权行使包括修改基金合同重要内容、延长基金合同期限、提前终止基金合同、更换管理人或托管人及调整管理人、托管人报酬标准等法定职权。此外,基金合同各方当事人可以根据实际情况,约定基金份额持有人大会的其他职权。目前,对契约型基金而言,通过基金份额持有人大会委托授权专业机构行使基金管理和清算职权路径和程序尚不清晰,但通过基金份额持有人大会授权投资者代表诉讼,即投资人派生诉讼,在实践与司法案例中已经形成可行的底层资产追索路径。投资人派生诉讼的诉权基础是“共益权”,派生诉讼所获得的利益归属于基金。
2025年10月北京金融法院与中国基金业协会共同发布了两个私募投资基金典型案例,其中一个便是“投资者代表诉讼”典型案例,法院明确支持投资者通过基金份额持有人大会决议授权代表诉讼的维权方式,明确该方式在管理人失联且难以更换管理人情形下向基金交易相关方主张权利的正当性与可行性。在案例中,基金管理人因失联被中国基金业协会公告并被注销私募基金管理人资格,契约型基金份额持有人通过召开基金份额持有人大会,决议终止基金运作、成立清算组,并授权L某等投资人代表基金处理后续清算及对外维权事宜。依据基金份额持有人大会授权,L某代表基金起诉要求案涉银行提供委托贷款相关信息资料。一审法院经审理,判决支持了L某的诉讼请求。托管银行不服一审判决,上诉至北京金融法院。北京金融法院经审理认为,基金份额持有人大会是契约型基金的权利组织,契约型基金管理人失联后,投资人可通过召开基金份额持有人大会授权代表提起诉讼向基金交易关联方主张权利,故最终判决驳回案涉银行的上诉请求,维持一审判决。本案为私募基金在基金管理人失联、缺位情形下,如何通过内部治理机制维护投资者合法权益提供了清晰的司法指引,具有重要的规则示范价值。
除上述公布的典型案例外,也有其他司法案例支持契约型基金投资人在基金管理人怠于行使权利时直接向底层资产追偿。
在(2020)京0105民初9387号案例中,争议焦点之一是在基金管理人中金公司无法履行管理人职责的情况下,投资人李某、张某是否有权直接要求融资方凯宏公司承担还款责任。法院认为,基金管理人的职责为代表基金份额持有人利益行使诉讼权利或者实施其他法律行为,在私募基金管理人无法履行职责的情形下,可参照适用上述公募基金关于基金份额持有人大会的规定,允许基金份额持有人大会代行基金管理人的责任。本案中,双方在《基金合同》中未就基金份额持有人大会作出约定,但考虑到基金份额持有人仅剩李某与张某二人,其二人的意见可视为基金份额持有人大会的意见,该意见亦不损害其他主体的合法权益,故对于二人以基金份额持有人大会形式作出的关于要求凯宏公司将第四期应付款项支付至基金托管专用账户的诉讼请求,本院予以支持。
在(2020)鲁71民初130号案例中,徐某代表汇盈1号基金主张叶某履行股权回购义务,争议的焦点问题之一是徐某是否有权作为汇盈1号基金代表,代表汇盈1号基金行使诉讼权利和义务。法院认为,案涉基金为契约型基金,其本身并不具有法人资格,亦不具有民事诉讼主体资格。现全体投资人已决议解聘基金管理人。徐某作为全体投资人选择的基金代表,有权代表案涉基金提起本案诉讼。股权回购义务实际也应向汇盈1号基金履行。
契约型私募基金管理人失联失能后基金投资人充分发挥基金份额持有人大会的职能,通过召开基金份额持有人大会授权代表诉讼的方式向相关基金投资对象等主体主张权利,在司法层面已经获法院支持,为契约型基金投资人追索底层资产提供了可行的路径,为投资者摆脱问题管理人、依法依规自救、维护合法利益提供了更加便捷的救济途径。
另外,建议私募基金管理人和投资者在签署基金合同时重视《私募投资基金登记备案办法》第五十八条的要求,在基金合同中事先明确约定管理人失联失能情形下的解决机制,通过事先约定保障条款,从而更加明确投资者合法权益通过基金合同约定的路径和程序获得救济。
声明:本文仅供业内人士参考,不应被视为任何意义上的法律意见,也不代表作者所在机构观点。未经作者书面同意,不得用于其他目的。返回搜狐,查看更多


